Hey wapchan.
/jp/ is trying to make a touhou visual novel, but they're having issues with coordination.
Someone floated the idea of using an altchan, so I'm here to see if anyone supports this idea.
Here's the original thread:
https://boards.4chan.org/jp/thread/48279006

 

>>161
not a bad idea. ill see how they feel about it

 

Repost from the original thread:

>Here's my proposal for the structure since for whatever reason no one has decided to make a flow chart with their proposals.


>Blue demonstrates a possible route as an example, and red is a continuation of blue as if it did not choose a route when it did.


>The idea is to have the game split into different areas where you could reasonably expect to find a specific character if you have one in mind. Each area would have a ladder structure for route selection, and if you don't choose a route then you go to another area with some fluff in between, perhaps a day passes or something.


>If you go through each area and never choose a route, you get a final choice. Either you enter the Marisa route, or you go home and get the Rumia route (bad ending).

 

>>161
Music tard here, I already said what I was going to say in the thread, so for now I will monitor this thread to see if something actually gets done, which I doubt, considering there hasnt been any real talk about the most important part, the programming, but if something actually gets done, I will be there at the end to make the music.

 

Since it seems that this thread will be used for discussion regarding development/writing/art I suppose we should figure out how many people we have and what they are willing to do. I am confident that I can write some routes decently, and I have plenty of time to dedicate to it.

 

I am not experienced with game development but I can write portable C code, not that it would be of any worth though because game engines are filthy rich with features or so I have heard

 

>group of /jp/ Anons moving off to a minor *chan to coordinate a project
Holy deja vu, Batman.

Anyway, since I've been in this EXACT boat before, and more than once, let me give you some perhaps harsh but heartfelt advice. You need to put your foot down and provide a solid foundation. A springboard wherefrom anyone else contributing will be able to direct their own efforts. Here's what I'd deem the absolute minimum necessary:
1) Character sheet for the protagonist. His identity, background, extent of knowledge, possible motivations for participating in the plot. The former are especially critical, as they'll influence the language used in the narration: figures of speech, similes, etc. Which leads me into…
2) Style guide. How the text is to be structured. Do you intend to have long stretches of narration vis-a-vis the kinetic novel format, like in Tsukihime, or short bursts of aforesaid instead, with an emphasis on dialogue and accompanying art, like in a more classic VN? Is the protagonist to speak freely, independent of the player, or is it only to be via the occasional choice box, a'la Blue Archive? And so on. Technical formatting can honestly be sorted out later. This is the least of the problems.

 

3) Intended scope, inciting incident and preferred type of ending for every route. What genre and type of interaction should the writers aim for? Should the writers be allowed to encompass the whole of Gensokyo in their personal route, or should the story be limited to the target character and their adjacent cast? Should there be incidents? Violence? If yes, to what extent? What is the intended tone?
4) These need to be set in stone. The doujin spirit is well and good, but with enough writers in one room the best case scenario will be a clusterfuck, tonal dissonance or, worst case, interpersonal drama.

Once you've got this down, essentially your proposal, you can go on to recruit additional writers. They'll be able to look at the material and gauge their own interest + compatibility with the project. The same, to a lesser extent, goes for other roles on the team. You need to be able to tell a prospective programmer what you expect from them just as well as you would the picky cunt that is the common writefriend.

t. writefriend for 20 years

 

>>167
>>168
beat me to it as I have a similar writeup, the character limit for posts is ball crushingly small so I'll also have to break it down as well.


The pain of wanting to help because it sounds fun but I already have my own project I'm slowly chipping away at. e.e

Since the thread there is almost at its end it would behoove them to move to somewhere that's not so fast or ephemeral, but knowing 4channers they will refuse to consider branching off to other chans because of their abusive relationship and asinine aversion to anything not 4chan, the guys and little girls on kissu put it better than I could, but I digress.

I'd suggest some things to knuckle down on. The vision of the project is the most important since that sets a goal that everyone can visualize, it doesn't have to be concrete right away, but you will have to have some idea of where you're going. Something like Katawa Shoujo had the groundwork for that set by the RAITA concept art which gave a good concept to work around and add things along the way. The issue here is that Touhou has some 150~ odd characters and dozens of locations, so the OP or whoever is running the show needs to decide what their scope is. That thread is a nice shotgun of ideas but nothing there is really helpful for narrowing down something into a plausible project that can be completed. You're going to have to say no to a lot of ideas.

 

>>169
I'll try to provide examples.

# What is the game engine?
As a VN the thing that comes to mind is Ren'PY. Lots of resources online and it fits the scope. If you REALLY wanted to you could use OnScripter to be authentic to Japanese VNs, but I would very much advise against it. If there's a need for a lot more mechanical complexity then maybe pick Unity or Godot, but I highly doubt that.

 

>>170
# What is the protagonist character?
It's a VN dating sim so the protag being male is a given, but it would be good to determine our pov. It doesn't have to be anything fancy and can fit in a sentence: Touhou Gensokyo Visitor's protag is some guy Yukari yoinked from the outside to give Reimu a nice birthday in the form of a little male company. My own project's is a princess maker, so the protag is someone yoinked in to be a test subject for a project of Yukari's and they get trained by her and Ran.
There was some talk about whether to make him a blank slate self insert or have some personality. This would have to be decided on as there are merits to both. Gensokyo Visitor has a protag with character and sometimes he comes off as painfully whiny and pathetic (the scene with Reimu hit by Master Spark), but having a character means the writer for the girls have something to work with for why they'd give him the time of day and could fall in love. Conversely a blank slate as I intend to for my project makes it much easier to self insert into, the protag IS the player and there's no dissonance between their actions and the player's, but it makes it harder to write why these girls (especially ancient and picky Youkai and Gods) would fall in love with that. Mechanically there's considerations too, a written protag fits very well to a traditional VN with little gameplay or choices, while a SI protag needs choices and dialogue the player can act upon and say to display a simulacrum of personality. That's just my thinking on it, don't take it as gospel.

 

>>171
These two are intertwined.
# What is the structure of the VN?
# Who are the 2hus we're to be romancing?
The VN structure determines the scope of who's involved based on whether it's a single story or branching with routes. However, since it's Touhou, you can't be faulted for starting with which 2hus you want to play with first: that's what I did for my own project because I really wanted a game with Ran and the princess maker part came after. Something like the EraToho games are very wide in their selection with trying to have every character available to romance. In EraTohoTW there is no routes and it's a sandbox one can navigate as they please and romance as many or as few 2hus as the player likes. Since it's a first project my gut instinct is to pick a 2hu and make the VN about her, but the overall consensus of that thread seems to want something with plenty of choice. Understandable since everyone wants to romance their 2wife but you can't please everybody unless you're planning on doing this for many years. In that case the more controversial task is figuring out who makes the cut. What I would do is pick two characters at the start and plan a route for them each, this will give you a ballpark estimate of how much work it'll take to complete more routes, and it can give you a nice demo as an end result for garnering more interest and help for doing more routes. Whether a single character is focused on or you write routes for several (or something else entirely) is something that should be thought out.

 

>>172
Answering the above will give you a surface to work on to start making drafts. The actual writing and art can change, you may start with a KMS-like premise only to change it to something else later, but if your foundation is "I want a Touhou VN where you play as a Villager with Parsee, Hatate, Tenshi, Chen, and Suwako as potential romance routes" then you have a square one to fall back on for the next story draft.

The most important thing to get is that you're not making the finished product right away, don't be afraid to rework things and scrap others. Chances are you'll be some way through and realize X doesn't work out like you hoped or you just don't like Y anymore: Halo started development as an RTS, you're allowed to change things, though I wouldn't recommend changing genres mid development.

Link for Gensokyo Visitor if interested to have a look for inspiration/reference.
https://store.steampowered.com/app/1350350/Touhou_Gensokyo_Visitor/


Post spam done.

 

>>169
>the character limit for posts is ball crushingly small
My bad, it really was set small for some reason. I've upped it to 10k & 500 lines.

 

Hello anons, OP from the original thread here

 

Is there a way to change the time zone?

 

>>176
You could always move to the correct time zone.

 

>>176
Hello OP. You can add the site manually to 4chanx and that should correct it to local time.
>>177
lol

 

>>166
I'll do the programming, don't worry about it
>>167
>2)
Actually I already did this, I'll send it here

-Put the dialog on a separate line, like in the OP pic
-To create paragraphs, just make a blank line and do not do indentation
-Leave two lines blank to announce page change (this will be in NVL style)
-Put between [] the current place and the time of day (morning, afternoon, evening and night). Example: [Hakurei Shrine yard, afternoon]. Do this at the start of the text and every time the place or time of day changes
-Do the same to announce when a character arrives or leaves. Example: [Marisa arrives] or [Reimu leaves]
-Don't break the fourth wall
-A little fanon is allowed, but keep things mostly canon

Let me know if you have any questions

>>170
># What is the game engine?
I'm going to do it using the sfml library, I know it sounds autistic but I want to learn a little. And if I'm not successful I'll go to an engine, so don't worry
>>171
># What is the protagonist character?
It will be someone called anon and he is a native of gensokyo. I wanted him to be the self-insert MC like most dating sims but the anons didn't like that
>>172
>is to pick a 2hu and make the VN about her
My idea is to do this first, that would be the main route. So we would add other routes if writeanons become interested when seeing this main route
>>173
>you may start with a KMS-like premise
Since most anons didn't like the idea of ​​being KMS-like, I think it's better to abandon that and do as I said above

 

>>179
having it NVL style definitely helps. too many ADV vns out there!

 

>>179
I don't think we need to abandon the KMS-like approach entirely, it has too much potential. I think that most of the problems are with the idea of being given a large list of options and selecting one every day. It would feel almost unnatural and it would be hard to keep everything consistent if the player can choose a different girl every time. Hence my suggestion posted in the original thread >>163

 

>>181
The approach doesn't necessarily matter as much as the routes themselves. It's ultimately a vehicle to explain why the MC is in the position he is to go down a route in the first place. My choice would be for whatever happens to work or fit the best, could be a KMS style or could be something else like meeting them at a Shrine banquet and going "I'll sit with the older blonde lady in the purple dress drinking by herself" as a choice to take among other options.

 

>>180
I've always liked NVL more because I don't have to keep moving my eyes from the dialogue box to the character every time they change expression
Also because it have SOVL too

>>163
I honestly didn't really like your idea because I want to keep the VN simple. Also I presented a solution to this problem of the KMS idea in the original thread here >>48363021 but as you can see from the poll, they didn't like it very much so I think it's better to abandon it.

 

>>182
Speaking of blondes, I was thinking that it would be pretty funny for there to be a choice with Marisa where the MC can say that he likes blondes because such a choice would seem like the start of her route. Instead, Marisa would say that she knows the perfect girl for the MC. She would then bring him into the woods where he gets eaten by Rumia.
This will undoubtedly not make it into any final cut of the game but it is a fun thought.

 

>>179
jumping over from the thread on /jp/ myself, at some point while making the outline document i fell asleep. hence why i haven't posted anything in hours so apologies there.
i know we're currently in the stages of hashing out fresher details and figuring out ways to make things a lot more simple but for now i was going to complete the outline with what i'm planning for it so we at least have something greater to go off of. it can always be reworked or trimmed down for the future since i really don't want to commandeer the whole project with solely my own ideas, if anything it'll act as an aggregate of what ideas were generally thrown around in that thread to give us a springboard of sorts.
it'll include the basic starting plot, some structural points for mechanics, my own interpretation of what little personality Anon-kun could have, the list of included girls + respective locations, some general suggestions over do's and don'ts when it comes to certain content and an example roadmap over how a given path might go.
>>183
i understand wanting to shy away from over-complexity, it'd lead to too much bloat too early on, but i hope you won't mind the scope of information the document will eventually include since, again, it's nothing concrete and can be trimmed down. everyone is free to ask questions or make suggestions but my rate of reply may not be consistent until i have this thing done at last.

 

>>185
>i fell asleep. hence why i haven't posted anything in hours so apologies there.
Anon, you don't need to rush. Also tell me what you think
>>179
>My idea is to do this first, that would be the main route. So we would add other routes if writeanons become interested when seeing this main route
In this case you would write the main route

 

>>186
>you don't need to rush.
i know, it's a bad habit of mine when i'm trying to keep myself on the ball with certain things.
i was planning on saying this in the /jp/ thread but i'd be fine with eventually taking care of one or two routes to get a demo together and set a starting precedent. i just settled on my initial ideas for what girls should be available so i was thinking of picking one of them to go with as well as Marisa as a failsafe in case the other 'hu doesn't work out. there won't be chances to buy anything, unlock secrets etc. since it'll just be a demo and the story will either end with you sticking to the other girl, ending up with Marisa should you give up after the first encounter or fail with the other girl and decide that, suffering a Rumia fate if you also fail with Marisa or ending up alone at Geidontei if both of them pass you by somehow (these endings are based off some suggestions from others in the /jp/ thread).
shouldn't be hard to plan more concretely once i got a proper roadmap going. by the way, might be a dumb question but NVL format will still allow for presented choices during each route right? what about that item system? we can always rework the details but i'm still willing to adhere to the style guides you've presented so far, just trying to get some more details cleared away.

 

>>187
Are you still thinking about the idea of it ​​being KMS-like? I think it's better for us to abandon this, I mentioned the reasons above. I am thinking about the player already being on the main route automatically, and then he can switch via choices that appear along this route
>NVL format will still allow for presented choices during each route right?
Yes
>what about that item system?
No

 

>>179
Why not use the popular raylib?
Do you want to share a git repository? Hosted where?

 


 


 

I can't access it D:

 

>>190
Reposting here. This is a collection of Kaoru's art from his nuked website, the ToS also say it's free to use and modify so long as you're not selling it or whatever you include it in.
ToS: https://web.archive.org/web/20240510130147/http://gensoukyou.1000.tv/kiyaku.html

Art:https://mega.nz/folder/ud1XiQAa#s1bcCcLc2Lv-tq3I80My0w
EDIT: wrong link posted before

 

>>188
Okay, I'll cut out some details from the outline then and trim down the girls I'm thinking of so it can better fit the format. I still think the idea of choosing where to go/what to do at certain places without it being clear of who you'd run into has good potential but leaving Marisa as a hub out of the equation would limit the realistic scope of where you could go (wondering how likely it'd be to find someone like Parsee anywhere but the underground for example)
Personally I liked the idea of her suggesting places to go and then the protag just handling things from there, I'm partially with >>181 here when it comes to potential, I just wasn't sure if answering some questions to have her choose for you would be the best way to go about that. I might still suggest including Marisa as her own standalone option as an alternative to Reimu and, in the demo, you'd end up with either her or the other girl depending on where you decide to go.

 

>>190
Can you let me know what error you're getting? Just want to see what's causing that.

 

>>193
Let us ponder the folder bro

 

>>195
It might be the flood filter acting up. I've toned that down, let me know if it's still being an issue.

 

>>197
>flood filter
I'm pretty sure that's called a dam

 

>>193
>>196
There was a misspell. I in the tail end not a 1, chose a bad font for my original image so it's not clear. Sorry!
https://mega.nz/folder/ud1XiQAa#s1bcCcLc2Lv-tq3I80My0w

>>195
The error I got was telling me it thought I was an automated post. I think it just got caught up once and trying to send a simple image tripped it, reloading the page let it post.

 

>>198
Never trust a dam…

 

>>199
This is a huge headstart.

 

>>201
In terms of either non-AI/stolen placeholder art this is it, and the ToS also gives permission to just leave it in for a complete game as long as it's not being sold. Still need backgrounds, but character art is now a low priority optional thing.

 

>>179
>It will be someone called anon
Why not just call him Takeshi, thats the japanese equivalent of John, extremely generic but it also gives him an actual identity, since its not going to be a full self insert.

 

>>189
I already know sfml
>Do you want to share a git repository?
nah
>>194
You didn't like the idea I said? So we can make anon go to different places in gensokyo, but marisa is not necessary, we can just copy To Heart 2. In case you haven't played it at the beginning of each day a map appears for you to go somewhere and there you will find a girl, after visiting her for a while the map no longer appears and you enter in her route. We just need to come up with a reason for anon to want to wander around gensokyo. What do you think?
>>202
I wanted the sprites to be original, but we can use that if that's not possible. About the background, I will do
>>203
I will probably give the player the option to change the name

 

>>204
Also I am OP phone posting

 

>>204
>>Do you want to share a git repository?
>nah
So you want this project to run on hopes and dreams? As if
>I want to use this library to make everything more complicated than it needs to be but if things go wrong I will just refactor all of the code lol
was not bad enough.


Thinking of heading out.

 

Actually, I had not noticed that you'd replied to >>166 with
>I'll do the programming, don't worry

If you think this is a 2 week issue you are thinking wrong, if anybody is thinking that this guy is going to do all of that work on his own anonymously bless their heart and since the biggest retard is the guy who came with the project in the first there shouldn't be any reason for me to stick around.
Bye /jp/, make another thread on 4chang if you ever get a new lead and competent developers.

 

Anon you are too stressed, like I said, if it doesn't work I'll just use an engine

 

>>208
Don't think about it too deeply, there's always gonna be drama queens when it comes to projects like this. I'd still appreciate a git repo though, transparency goes a long way in ensuring these projects succeed.

 

>>204
if we're unshackling Marisa from her central role in this then i think Anon taking matters into his own hands wouldn't be a bad idea, just a little more limiting. i already posted it in the tail-end of the other thread but here's that outline i was working on, obviously it was started before the pivot away from Marisa was fully apparent to me so the information i coagulated may be a little dissonant compared to where we go from here.
if you could check out what i talked about there (https://boards.4chan.org/jp/thread/48279006#p48372887) as well when you have the time just so we're on the same page that'd be great. if we use the To Heart 2 method like you suggested then his reason for seriously leaving the Village for the first time could be so he has someone to go flower viewing with, as stated in my outline. if anyone has any better suggestions feel free to shout them out, otherwise that ought to be a basic enough premise to stem from.
you would have a few weeks to set out and find your girl with nothing more than a map and some basic wit, with the demo allowing you to choose between the Forest of Magic and some other nearby location, and you could either jump to the other route after that first encounter if you'd like or stick with your initial choice if you're able. staying with the same girl after that first encounter would take away the map option and then you'd be on your way to a happy ending.
how does that sound? take your time btw, same for anyone still invested. i did write down a lot here and things will need to be ironed out still either way.
>>209
i may not be competent at programming but i do agree with what you said about transparency, decent communication is at the center of that too and a git repo really might be worth it if OP is eventually willing (but what do i know anyways)
>>207
if OP thinks he can handle such a workload then that's his business, it's not as if there aren't others still interested. i do seriously hope OP knows what he's doing either way, i have faith in his apparent confidence and this will obviously take some decent time but if it turns out to be faulty soon enough then i'll be fine with jumping the ship knowing i can't say i never tried myself. i guess i'd be worried over the quality of the art provided but we can cross that bridge when we get to it, every single detail doesn't need to be cemented right now

 

Allow me to pitch why Chimata should be one of the lovely maidens to be dated.

1. Highly popular character, specifically on the imageboards which this project originates from. This helps establish a connection between the two.
2. Very versatile, her story and background allow her to be plopped wherever the story demands her to be with minimal trouble. We want to be mainly in former hell? Chimata is trying to establish a market down there. In the human village? There are markets there. On Youkai Mountain? Chimata is cleaning up her deals with the tengu. Additionally, versatile in how we can portray her, in either a more comedic or emotional tone.
3. Chimata is cute and I like her.
4. Plenty of fun idea for unique bad endings with Chimata. Pic related.
5. There's not much in the way of content of this nature with Chimata, despite her popularity. This is a niche perfect for us to swipe in on.

Thoughts?

 

Writer here, came from jaypee.
I'll be keeping up with this thread regularly and I wish you all good luck.
No idea if I'll be able to contribute much; I'm confident in my writing skills, but not nearly as confident in my knowledge of a lot of characters' canon personalities. The only ones which I'm sure I could do semi well are Sanae, Byakuren, Shou, and while Kanako is one of my favorites, I'd have to do some reading up on her.
Again, good luck!

 

>>210
This seems like a good start for an outline. I would suggest that if we end up fully deviating from the KMS approach then perhaps instead of a 'hypothetical Marisa route' upon failing to court two girls then perhaps there could be a hypothetical Keine route where the MC returns to the human village and encounters her.

 

>>210
Thank you very much for your work anon, I will respond tomorrow

 

>>210
-Your interpretation of anon-kun is good, I have no complaints
-I have to think about it having H-scenes or not
-I think it's better to let the writer express which 2hu he wants to write and then we decide whether it's a good choice or not
-Regarding the plot, everything is good except for the marisa thing. In addition to the problems I already mentioned, I think it's just better for anon to just venture out alone. The interactions with the touhous would be better without marisa being there, and it is much simpler for the anon to simply choose the place he wants to go than to have to go to marisa's house and be guided by her
-Ok about the structure I want to change a lot of things.
After the introduction, anon decides that he will travel through gensokyo to find a girl and take her to the flower viewing, whether she is human or not. Then the map with choices of places to go will appear and anon will choose one. Each place will have 1 (one) touhou with a route (I'm going to use this limitation to simplify things). You will have to visit her and make the right choices to please her and get on her route, when this happens there will be no more choices and it will be a happy ending for sure, with the two of you at the flower viewing. So how would you get a bad ending? Being unable to enter a route. And this can happen with anon choosing the wrong choices (it may not be so obvious) or he may even have chosen the right choices but he was not consistent. For example, anon, instead of focusing on a girl, sometimes chooses to please one and the next day he chooses to ignore her and please another, causing none of them to fall in love with him (you can even do this a few times, but not too often, because you have limited days until the flower viewing). Also I am thinking about not all places on the map being unlocked at first, and you can unlock the place if you manage to meet a touhou who is from there. For example, you go to SDM and alice is there drinking tea, you can choose to talk to her or not. If you choose to talk to her, the next day the option to go to the forest of magic will be unlocked. But this part may be removed due to complexity. I was also thinking that maybe the reason for anon leaving the village is something else, maybe he's not initially looking for romance. Although the flower viewing event will still happen at the end.
This is just a suggestion, let me know if you guys like it or not. Nothing is defined yet so we can change this (or reject)

About your post on /jp/
>I'm fond of your Geidontei idea
No, the player just resets the game or loads another save if he fails
>and the plan to have varying endings as well
Well what I said was that there would only be one bad ending, it happens when you can't enter any route. But maybe we can change that and make a bad ending for each touhou, it can be done through a choice in the middle of the route or whatever, but I'm against a neutral ending.
>selecting an ability of some kind might be fun but then we run into the trouble of needless complexity again so we'll likely just leave that be for now.
Yeah, let's not do that

 

>>215
>Each place will have 1 (one) touhou with a route … to simplify things
I don't think that it would be too complex to have multiple per area. Also, if we limit it to one per area and end up with two writers who want to write characters who both exclusively fit the same area then that would be troublesome
>Also I am thinking about not all places on the map being unlocked at first … may be removed due to complexity
Yeah, that sounds like one of the more complex things suggested thus far

As for a good and bad ending per character, I think that it would definitely be more engaging that way. As much as I love my guaranteed happy ending visual novels, I feel like the plot we are going for would make working for it feel more rewarding.

 

>>215
>Your interpretation of anon-kun is good, I have no complaints
excellent, thank you. then later i'll write out a small but comprehensive summary detailing Anon-kun's background alongside a mild plot reworking. these will be posted here for future reference so we have something fresher beyond that outline to go off of.
>I have to think about it having H-scenes or not
fair. when i eventually start writing i'll keep things fairly non-explicit for now.
>I think it's just better for anon to just venture out alone.
fine by me then, he already has decent hypothetical cause to start venturing out imo so that'll be easy enough to work with.

as for the structure changes, i think your 1 girl per location/route limitation is fine for the start of things here but we should leave room for possible other options after that initial route is written out per the concerns of >>216. if another available writer comes along that wants to get something out there for a 'hu in the same place then, after they write out their scenario or maybe during the initial route outline phase, we can figure out an easy way to split the path once you arrive at that location. for example, if we have both a Shou and a Kogasa anon wanting to contribute then we can have the difference for Anon-kun be arriving at the temple and deciding to either go inside and view a sermon or linger about in the graveyard. that way there's still some room for choice but it isn't something we have to bank off of from the get-go, at least for now.
there's a new thread for this on /jp/ and i mentioned putting together a list of girls to cut down somewhat. that will take place after i make that new plot/background summary but i was thinking of creating a small list here, whittling that down to 12 girls, then creating a strawpoll where the 8 most popular picks will be set aside for the final game. how does that sound? not every girl from the 8 may end up with a route, it'll really be more akin to an 'open door' for anyone that wants to step up and write for her. that will ultimately determine who ends up in the final product, so we may even have less than 8 by the end or some girls still sticking to their respective areas on their own.

>You will have to visit her and make the right choices to please her and get on her route, when this happens there will be no more choices and it will be a happy ending for sure

>So how would you get a bad ending?
>this can happen with anon choosing the wrong choices (it may not be so obvious) or he may even have chosen the right choices but he was not consistent
that lines up with the example infographic i made so i think that'd be fine. the only choice that'd remain to lead you astray after you have that fully-successful initial encounter would be deciding to jump to another location for some reason, barring you from that previous selection. i still think you should only be allowed to do that once, attempting to change routes again after the second initial encounter will leave you with too little time to properly court anyone before the peak of the Flower Viewing season passes you by (Late March/April through May) and land you in the non-character-specific bad ending (which i still think would be cute to stick you in Geidontei but you'd just be getting drunk alone and still have to reset).
character-specific bad ends will only have chances to occur depending on possibly messing up your (around) 1 or 2 choices during the initial encounter and can be further specified once we know which 'hus we're working with. the same could be said for unlocking certain areas depending on the girl (like meeting Sanae in the Great Youkai Forest for instance and then unlocking the Moriya Shrine once you're successful with her) but that could also be cut away by the time we figure out our roster. complexity will be hard to fully gauge until we have that roster sorted, but considerations like that aren't horrible for now.

>I was also thinking that maybe the reason for anon leaving the village is something else, maybe he's not initially looking for romance

he'd still have cause to leave the Village from his so-far largely isolated life as well and wanting to experience more in Gensokyo, though i think we should stick to the underlying romance aspect of things considering what most players will presumably want to get out of a VN like this. imo it would detract from his reasoning over wanting to interact with non-humans in the first place if he didn't feel at least a little lonely in that sense but, like i mentioned/implied, it doesn't need to be his only reasoning.

>>213
>instead of a 'hypothetical Marisa route' upon failing to court two girls then perhaps there could be a hypothetical Keine route where the MC returns to the human village and encounters her
not a bad suggestion, though might go against OP's wishes of wanting the non-specific bad end to be straight forward (and might clash with the time constraints + the non-romantic Geidontei ending if that isn't axed) so it's something else we'll have to put a pin in at this time.
honestly surprised this is the first time i'm seeing Keine mentioned though, she's a 1st Generation girl sure but can often be neglected by some.
>>211
if this post wasn't already so long i'd say a bit more but i will at least line her up for consideration when the time comes from what you've said, so input still appreciated.
>>212
thank you for the warm wishes!

 

>>217
I hadn't mentioned Keine until that post since I am trying to avoid suggesting more than one character (Seija). I don't want to suggest a character and not offer to write the route, and I am not confident in my ability to write two whole routes and have them not be shit.

Also despite Keine being my second favorite character I feel that a lot of what I think of her is headcanon that I do not share with most people so I don't what to force that on those expecting a fairly ordinary Keine route.

 

>>217
>>216
There are two main reasons why I put this limitation. 1) to reduce the number of possible routes, since we know that it is not possible to do so many. 2) Two or more touhous with routes in one place means that since eventually these touhous will interact together and with the MC, the writers of these touhous will have to collaborate with each other. Whether to avoid contradictions and plot holes or to define which choices will appear and which of them will lead to the route of each touhou. This will be something difficult to do, maybe someone (anyan) can serve as an intermediary or something like that but it will still be complex so I don't know.
>i was thinking of creating a small list here, whittling that down to 12 girls, then creating a strawpoll where the 8 most popular picks will be set aside for the final game. how does that sound?
I prefer this
>I think it's better to let the writer express which 2hu he wants to write and then we decide whether it's a good choice or not
Because what if no writer wants to write the touhou that won the poll?
>the only choice that'd remain to lead you astray after you have that fully-successful initial encounter would be deciding to jump to another location for some reason
Ok
>attempting to change routes again after the second initial encounter will leave you with too little time to properly court anyone before the peak of the Flower Viewing
We don't need to specifically define two failed attempts. Let's define that each route will have the same number of days, let's say it is 10, if you are unable to enter any route within 10 days before the flower viewing then you lose
>character-specific bad ends will only have chances to occur depending on possibly messing up your (around) 1 or 2 choices during the initial encounter
Do you meant that you can still enter the touhou route even after making bad choices, but you would get a bad ending? If that is it, ok then. But it wouldn't just be an initial encounter, you would have to visit her for a few days to get her route
>the same could be said for unlocking certain areas depending on the girl
I think I will abandon that
>i think we should stick to the underlying romance aspect of things considering what most players will presumably want to get out of a VN like this
I want to keep the romance, what I meant is that this may not be the initial reason why anon wants to travel around gensokyo, but eventually the touhou falls in love with him.

 

So I thought of a way to combine some ideas from various people regarding the main character's motive for leaving the village, let me know what you guys think.
The backstory would be as follows:
The MC had a lot of trouble in his family, and over the course of a few years it caused his mental state to degrade and he became unsociable. The situation got bad enough that he had to leave home and live on his own, further exacerbating his isolation. Somewhere along the way he ended up meeting Keine, who somewhat brought him out of his shell. While his unsociable personality didn't fully disappear, his mental state improved and he came to rely on her.
The story would start maybe a few months or a year after he met Keine, and he asks her out. He then gets turned down and feels that he might have just ruined his only friendship, which makes him want to get out of the village as a way of escaping reality.
This would give him an understandable motive for leaving the village without making him a desperate loner. Such a backstory would also give some material to work with in various routes, as well as set up a sort of failsafe Keine route.

 

>>161
this looks like the exact kind of game i was looking for when i first got into touhou. i’d love to help out if possible (don’t know on what though…), but if not good luck to you guys

 

>>220
I liked the first part but not so much the second. I think keine would work better as a touhou without a route who gives advice to anon. Also I wasn't thinking about him running away from the village or anything like that, but rather him visiting other places and then returning to the village at the end of the day

 

>>222
It doesn't have to be that he is running away from the village, but rather just exploring as a form of escapism. Basically just walking wherever he feels like to get away from everything, only returning at the end of the day when he needs to sleep and such.

 

>>223
Ok then

 

>>219
>Do you meant that you can still enter the touhou route even after making bad choices, but you would get a bad ending?
Reading this now it seems strange. Do you guys have any idea how the bad ending could happen?

 

>>219>>225
>This will be something difficult to do, maybe someone (anyan) can serve as an intermediary or something like that but it will still be complex so I don't know.
also fair, if there is any overlap to come by i don't think it'd be too hard to work out differentiating them through choice alone but that is only a 'just in case' precaution. if i must then i'll try working through that when/if appropriate but it is at least something we don't need to immediately worry about until we have some active writers buzzing about.

>what if no writer wants to write the touhou that won the poll?

someone brought up this concern in the other thread as well and i'm willing to admit it's a possibility i overlooked somewhat. what i'll do then is comb through the initial thread (as well as these current ones) and set aside any girls that others have expressed interest writing for (maximum of 8). i won't make any more additions to that until i've gotten at least the Marisa route out there and it's something that'll only be finalized publicly once i have the fresh summaries done for our protagonist & starting background story (something i'll try getting done in a few hours).

>if you are unable to enter any route within 10 days before the flower viewing then you lose

>Do you meant that you can still enter the touhou route even after making bad choices, but you would get a bad ending?
>you would have to visit her for a few days to get her route
would each extended interaction take place over a single day then (unless specified otherwise)? i liked the idea of occasional time skips as others have suggested (explained by Anon-kun needing to work perhaps or whichever girl being busy in her own way) but assumed that would only take place once you were locked-in to a specific route. i'm not sure if 10 days would realistically be enough time to court any old youkai girl to your side in a long-term sense but i may just be overthinking logistics/semantics there, MC would just be looking for a simple date for flower viewing after all and we're not even settled on inclusion of explicit content yet. i'm willing to suspend my disbelief over that for now for the sake of having a hard limit to work with. this would correspond with your plan of needing more than one initial visit to enter into any route that would bare fruit, if i'm not mistaken, and leave room for the bad choices not always being immediately obvious.
jumping from that point, how would you feel about it only being apparent that you've lost out on a specific girl after an encounter of only bad choices? when you see her again next visit that is, assuming that isn't already what you're thinking. i initially meant that it'd be obvious from the end of the first fail that you would get a bad end with her but, thinking it over, i do like the idea more of you not being sure if you landed things or not until you see her again. if you have chosen poorly, then you would be locked out from that route after going back to the girl and her making that apparent to you somehow.
ultimately this would mean each 'hu would have a set number of successful visits within the 10 days before you are locked into her path. i was thinking maybe 3 visits to get things right with 5 visits in total so you still have some time for simple romance without worry should you succeed, plus it would still give you time to find someone else should you somehow fail on the third day and only find out on the fourth or jump to any other route before the third visit (which would still bar you from your previous selection for not being "consistent" like you've said if you visit that other girl twice in total). again, setting aside the notion that some girls would realistically take a few weeks of prolonged interaction to warm up to you. i could eventually design the first two demo routes around these limitations and tweak things from there if there are any objections. hope that makes some sense. let me know if i need to clarify anything btw, i know i can type out a lot of info at once.

>(Romance) may not be the initial reason why anon wants to travel around gensokyo

i think that could easily be covered by what was implied in >>223 and further supported through his desire to simply experience more to this life of his. i'll do my best to touch base on that with my eventual summary.

>Reading this now it seems strange.

just saw this after typing all this out. how strange do you think? if we go by what i just talked about, you could have a slightly ambiguous ending to the initial/first two encounters, which could give the player cause to take a different chance with someone else, and by the end of the third encounter things would be more definitive for when you see her again. the screw up would likely be a lot more obvious by that third try anyways with the familiarity you would have already built but i don't mean to over-complicate this.

 

>>220
by the way, i like the depth this brings to our MC. i could also synthesize that into a fresh explanation and then we can finalize our personality for anon/the setup or tweak it here ever so slightly until it is finalized. since OP is against a potential Keine route, maybe the set up could instead be Anon-kun asking her out after a few short years on his own and her letting him down gently since she already values the close friendship they have. this would initially discourage him or enflame those relationship insecurities. however, Keine would show sympathy towards his plight and be the one to initially encourage him to try "meeting new people" beyond the village. this is how he would end up with the map too since it'd be a gift from her to help him out with this. since she won't be dateable, we could reach a middle-ground and have Keine offer advice for each currently-available location through a little 'ask Keine-san' option or something. when it's clear which girl would be where after you meet them for the first time, you could then use the option to have Keine give a brief explanation/advice over what she knows with that specific girl. this also adds potential for her to give you subtle hints at how to go about your interactions, but that would be something only implemented after route dialogues are finalized and likely not be included in the demo if it'd be too much work at first. again, just let me know when any of you can since i'll be penning down baseline info for the future to work from over the next few hours.

 

>>226
I'll answer the rest later but wait before you start writing the route, I'm going to update the writing guide and there are still more things to define

 

>>228
Oh don't worry, I won't be writing any routes just yet. Only gathering notes and forming out a baseline to start from.

 

I was the guy who talked about writing Nitori or Lunasa
I'll hang around here and see where we get.

 

>>226
>what i'll do then is comb through the initial thread (as well as these current ones) and set aside any girls that others have expressed interest writing for
Let's finish the plot, anon backstory, etc. and then I'll ask again if any writers are interested
>until i've gotten at least the Marisa route out there
So are you going to write the marisa route?
>would each extended interaction take place over a single day then
Yes
>i'm not sure if 10 days would realistically be enough
Thas was a example
>how would you feel about it only being apparent that you've lost out on a specific girl after an encounter of only bad choices? when you see her again next visit that is, assuming that isn't already what you're thinking. i initially meant that it'd be obvious from the end of the first fail that you would get a bad end with her but, thinking it over, i do like the idea more of you not being sure if you landed things or not until you see her again. if you have chosen poorly, then you would be locked out from that route after going back to the girl and her making that apparent to you somehow.
It only becomes obvious on the third day, as I will say later below
>ultimately this would mean each 'hu would have a set number of successful visits within the 10 days before you are locked into her path. i was thinking maybe 3 visits to get things right with 5 visits in total so you still have some time for simple romance without worry should you succeed, plus it would still give you time to find someone else should you somehow fail on the third day and only find out on the fourth or jump to any other route before the third visit
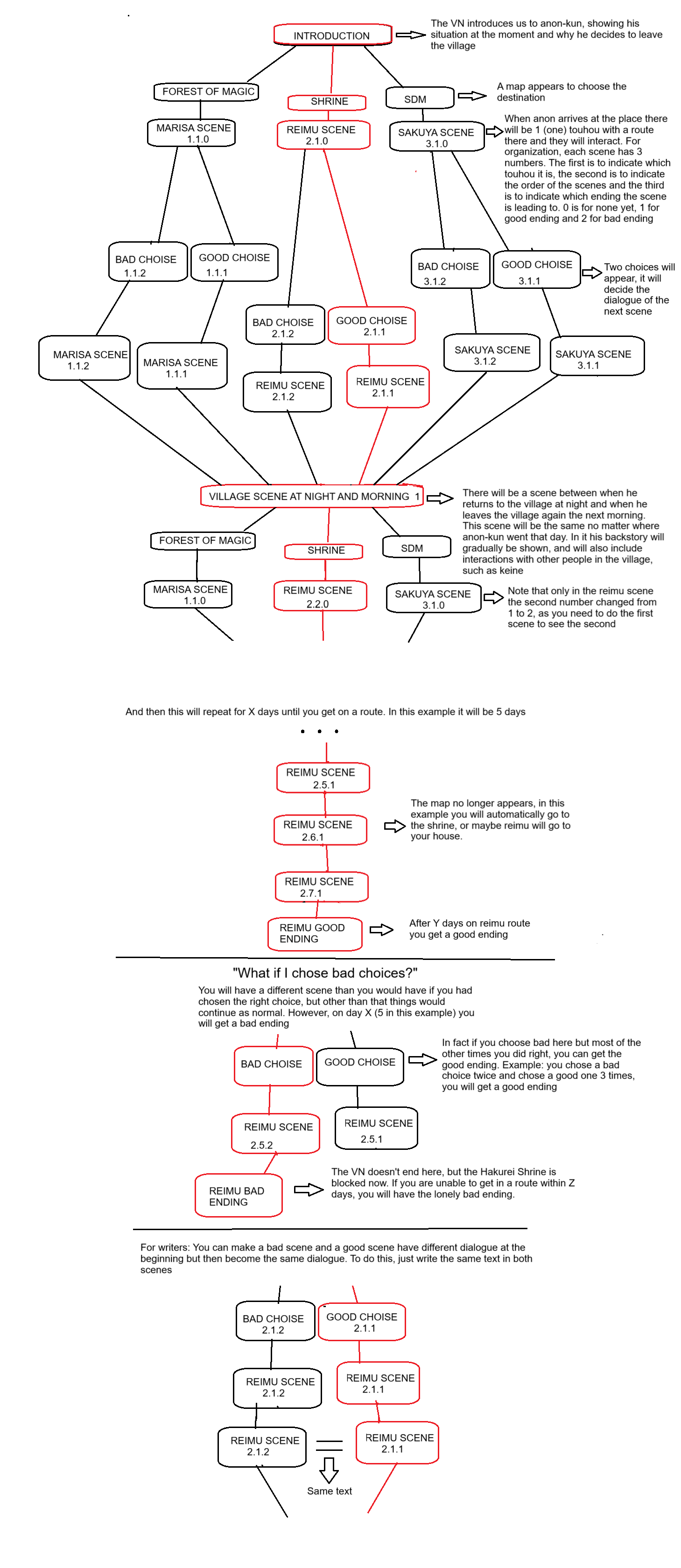
I'm creating an image of how the VN will work, and it will be explained there. I haven't posted it yet because we need to decide how the endings would work. But it's similar to what you said, something like this:
-Let's say the flower viewing is in 10 days (example)
-And that you need to visit a touhou for 3 days to enter the route
-And that each route lasts 5 days
This means if you don't enter any route within 5 days, you get the lonely end, since even if you start one you won't finish it in time. It also means that you can visit different touhous for at least two days, and then visit just one touhou for 3 days and you would be still able to do her route, since you used your 5 days. If you visit the same touhou for 3 days from the beginning and then do her route for 5 days, you would have 2 days left for flower viewing. This doesn't mean much, we just need to do a 2 day timeskip.
What do you think? Too complicated? I'm basing it on To Heart 2. If you find it too complicated we can change that and maybe do as you said and just an initial encounter is enough, but the anons had complained that they didn't want a straightforward choice of routes in the other thread
>again, setting aside the notion that some girls would realistically take a few weeks of prolonged interaction to warm up to you
Most VNs take place in two weeks or three
>i think that could easily be covered by what was implied in >>223 and further supported through his desire to simply experience more to this life of his. i'll do my best to touch base on that with my eventual summary.
Yeah
>how strange do you think?
What I said that seemed strange is that you can enter the route even after choosing bad choices in the initial encounters, but maybe that wasn't what you meant.
>if we go by what i just talked about, you could have a slightly ambiguous ending to the initial/first two encounters, which could give the player cause to take a different chance with someone else, and by the end of the third encounter things would be more definitive
So during the first 3 (remember that 3 is an example) initial encounters you will have good and bad choices, and then in the third encounter, depending on your choices you may have the bad ending or you will be able to do her route? This looks good. We can make that for example if you made one bad choice but two good choices you can still take her route, as long as you chose mostly good choices.
>>227
After reading KMS I see keine as a momhu, it's strange anon asking her out… I was thinking between when anon returns to the village at night and when he leaves again the next morning to have a scene in the village, in these scenes it could be gradually revealed his backstory and show him interacting with keine and maybe other villagers (kosuzu and akyuu?). What do you think?

 

>>231
>Let's finish the plot, anon backstory, etc. and then I'll ask again if any writers are interested
sounds good. yesterday i got too distracted/sidelined to finish the backstory draft but i got a lot of other information down and i can do my best to wrap that up soon-ish. no rush, i know. i'm just trying to keep my work ethic semi-consistent when i can.
>are you going to write the marisa route?
yes, once we have everything we need beforehand straightened out. i'll start with her which will give you something to work with for implementation and, after that, i can focus on the one other route to be included in the demo.
>I'm creating an image of how the VN will work, and it will be explained there. I haven't posted it yet because we need to decide how the endings would work.
i just spent the past little while working out the logistics of the routes & endings, though it ended up so comprehensive that i will need to include it within a different post. sincere apologies if it clashes with what you may already have written, it ended up being my latest attempt at ensuring we have that foundation for the future though is still naturally open to deliberation.
>What do you think? Too complicated?
i don't believe so, it was enough for me to rework the details into that follow-up post i mentioned and should hopefully satisfy anons not wanting things to be too straight forward.

>I see keine as a momhu, it's strange anon asking her out

yeah, thinking it over in hindsight i realized that it'd be strange to have that as a setup too. i was hitting a creative roadblock trying to formulate a cohesive backstory around that so good friends they will remain. someone over on /jp/ suggested that our MC could have an isolated upbringing in the form of a mother sheltering him from a young age with tutors and all due to the father falling victim to some kind of accident (i'm thinking a non-fatal one there). this would add some decent depth to why Anon-kun is the way he is and still leave room for his connection with Keine. that poster also suggested we could be starting from a point of our protagonist having already failed at living on his own, now being back with his parents with properly-shot confidence and having even more reason to start getting out there.
i know you had no complaints with how i originally framed Anon-kun but how do you feel about this added depth? it could be touched upon in both dialogues with our various girls and the in-between village scenes should we go through with those, though those scenes would add another layer of underlying formality and require a dedicated writer for Keine or Kosuzu dialogue so i'm not sure how viable that'd be at this time. i'm still fond of the detail that he got the map he'll be using from Keine and her encouragement to go & see the world being what finally pushes him to explore (wouldn't be explicitly sending him out to find other girls), i'm just not sure if i could eventually shoulder writing those in-between scenes as well is all. either way, i'll use your eventual input in the renewed plot summary/anon backstory and we can go from there.

 

>>231
>Most VNs take place in two weeks or three
i was originally thinking that two weeks would be a good minimum for our story without making everything too lengthy. using that as a baseline, i think the non-example logistics (can be tweaked) for how the gameplay would pan out could go as follows:

- you have 14 active days total until the ideal time for Flower Viewing passes you by (the game takes place in late April - the viewing does not need to take place on a specific day since it'll be semi-private, only by the fifteenth day at the latest)
- all possible locations to visit from the Village will be available from the start, locations only becoming unavailable should you eventually be rejected by anyone
- you will not know who/what exactly to expect where until your first encounter, nor will the eventual girl you meet be expecting any romance right off the bat
- at the end of each day, you will return to the village and be prompted to select from the map again the following day
- it takes 4 days in order to lock yourself into the route of a given girl, with at least 3 of those days needing to end successfully via the right dialogue-driven choices (1 or 2 per pre-route encounter)
- these choices dictate what happens during the encounter (what you talk about, where you two might go or do, etc.) and it will not always be obvious which choice will be fruitful (hypothetically may even prompt a reset if things end especially drastically, depends on girl/writer)
- if you choose poorly and end things on an un-ideal note for more than two encounters, then your next visit with her (automatically either on the third, fourth, or hypothetical fifth day of visit in case your fourth encounter ends up being your second fail - you will not be prompted to select anything from the map that day) will only be her revealing to you that she's slipped through your fingers and cost you that days worth of hypothetical progress due to the emotional let-down (a character-specific "Bad End", bars you from her location/route or could even prompt a complete reset depending on the girl & how drastic her reaction is)
- should you succeed the majority of those 4 days, then you'll automatically start heading through her route after the fourth visit (no chance to switch routes from here on) which will last 5 days (this will end with you two finally viewing flowers together, a character-specific "Good End" - types of flowers viewed could even depend on the girl)
- some of the route-specific days may (depending on the writer) offer minor choices to location, activity, or topics discussed to allow for some minimal personalization without running the risk of things ending poorly (can still leave room for constructively-framed drama/emotional tension or especially steamy interactions depending)
- if you do not end up with any girl by the ninth day at the latest (with at least one rejection) then you will end up in the Loner route and fail, requiring a restart (non-character-specific "Bad End", could end up drunk at Geidontei late at night or sulking around back home in an emotional tizzy)
- this gives you 4 extra days to test your options with other 'hus should you choose to jump around with one spare day just in case you fail with one of them (though failing with two girls consecutively will leave you with no time to court anyone else and also put you in the Loner route)
- spreading yourself too thin early on would be detrimental as you'd need to have at least 3 encounters with someone under your belt before the ninth day in order to secure even a single route, meaning you could hypothetically spend the first 6 days with someone different each time at the cost of leaving only enough room to choose poorly once out of your remaining 3 days of same-girl encounters with no chance to fall back on anyone else in time (this also gives us a minimum/maximum number of girls for our roster - 6 to 8, the max number isn't 9 so the player will be forced to spend at least one day with someone previously selected & have a greater taste of what there is to offer in the VN)
- ideally, you could dedicate 3 days to one girl and 3 days to another to maximize your chance of success should things fall through with one of those two options at the last minute (worst case scenario would be failing at the other one as well, leaving you no time to dedicate yourself to anyone else)
- should you decide not to commit to anyone enough to put you into any specific route without being rejected at any point (even if you have 3 successful encounters with a girl, you need to follow-through with a fourth encounter to cement your choice since you still won't lose her if that's the only time you make poor choices), you will unlock the alternate non-character-specific "Bad End" (even more disheartening than its counterpart, could even end with a gruesome Youkai encounter as a consequence - will not be present in the demo as there will only be 2 girls to choose from, so there will be no chance for this)

i mentioned how this could be tweaked and certain details certainly can be dropped for simplicity's sake but i've spent a good while thinking all this over and believe it to be fairly comprehensive should we stick with the 2 week limit. i didn't mean to essentially rewrite the entire game structure at first but i figured it wouldn't hurt to be thorough. in my opinion, this already broadens the scope of things a great deal and the logistics would need to be further reshuffled should we settle on some different amount of days or encounters but that ought to cover how you were thinking of planning everything out while remaining within the current framework (just using non-example amounts). if the details look good here then we can solidify most or all of this and use it as a reference for future routes, just let me know since i'm compiling a lot of this into a master txt file for future reference as well as we start settling on these collective details.

 

>>232
>suggested that our MC could have an isolated upbringing in the form of a mother sheltering him from a young age with tutors and all due to the father falling victim to some kind of accident (i'm thinking a non-fatal one there). this would add some decent depth to why Anon-kun is the way he is and still leave room for his connection with Keine. that poster also suggested we could be starting from a point of our protagonist having already failed at living on his own, now being back with his parents with properly-shot confidence and having even more reason to start getting out there.
I think it's better to anon-kun to not have parents. It's like that in most VNs and animes and I prefer it that way
>though those scenes would add another layer of underlying formality and require a dedicated writer for Keine or Kosuzu dialogue
I thought you would like to write this, since the backstory will be shown here and you're the one writing it. These scenes could be very short, like 5 minutes. But I won't force you to do it if you don't want to
>i'm still fond of the detail that he got the map he'll be using from Keine and her encouragement to go & see the world being what finally pushes him to explore (wouldn't be explicitly sending him out to find other girls)
I don't think that would make much sense, it's a dangerous world out there and I don't think keine would encourage anon to risk his life by leaving the village.
>- you have 14 active days total until the ideal time for Flower Viewing passes you by (the game takes place in late April - the viewing does not need to take place on a specific day since it'll be semi-private, only by the fifteenth day at the latest)
Ok
>- all possible locations to visit from the Village will be available from the start, locations only becoming unavailable should you eventually be rejected by anyone
Ok
>-you will not know who/what exactly to expect where until your first encounter, nor will the eventual girl you meet be expecting any romance right off the bat
Ok
>- at the end of each day, you will return to the village and be prompted to select from the map again the following day
Ok
>- it takes 4 days in order to lock yourself into the route of a given girl, with at least 3 of those days needing to end successfully via the right dialogue-driven choices (1 or 2 per pre-route encounter)
Ok. It will have 1 choice per encounter
>- these choices dictate what happens during the encounter (what you talk about, where you two might go or do, etc.) and it will not always be obvious which choice will be fruitful (hypothetically may even prompt a reset if things end especially drastically, depends on girl/writer)
Ok. What do you mean by reset? Normally you load an old save in case you messed up
>- if you choose poorly and end things on an un-ideal note for more than two encounters, then your next visit with her …
I think it's better the day when you know if it will be a bad ending or good ending to be fixed, like in the pic. Even if you have already made 2 bad choices and it will be a bad ending for sure, you will only know it in the fourth encounter (yes I want to torture the player)
>- should you succeed the majority of those 4 days, then you'll automatically start heading through her route after the fourth visit (no chance to switch routes from here on) which will last 5 days
Ok
>a character-specific "Good End" - types of flowers viewed could even depend on the girl)
Wait, I thought flower viewing was just cherry blossom, but even if it isn't, I think it's better to not do that because it would require more backgrounds
>- some of the route-specific days may (depending on the writer) offer minor choices to location, activity, or topics discussed to allow for some minimal personalization
This can happen but it won't be a choice, there will not have choices once you're in a route
>- if you do not end up with any girl by the ninth day at the latest (with at least one rejection) then you will end up in the Loner route and fail, requiring a restart (non-character-specific "Bad End", could end up drunk at Geidontei
Ok
>- this gives you 4 extra days to test your options with other 'hus should you choose to jump around with one spare day just in case you fail with one of them (though failing with two girls consecutively will leave you with no time to court anyone else and also put you in the Loner route)
Ok
>- spreading yourself too thin early on would be detrimental as you'd need to have at least 3 encounters with someone under your belt before the ninth day in order to secure even a single route…
Ok
>(this also gives us a minimum/maximum number of girls for our roster - 6 to 8, the max number isn't 9 so the player will be forced to spend at least one day with someone previously selected & have a greater taste of what there is to offer in the VN)
I don't quite understand that
>- ideally, you could dedicate 3 days to one girl and 3 days to another to maximize your chance of success…
Ok
>- should you decide not to commit to anyone enough to put you into any specific route without being rejected…
I think its better to have the same lonely ending in this case

(I made the pic before reading this, I will update later)

 

>>234
Sorry if there are any errors, I wrote this tired

 

>>235
you spelled "choice" wrong, satan.
nice writeup though

 

>>161
Perhaps something akin to True Love, the 1995 galge, could be nice to have in a VN like this.
It could implement what has already been discussed of each day picking a location or activity to do, that would determine the girls you meet, the activities that you did, and based on those we could diverge to a few routes depending on the choices or stats of the MC, which could also dictate the girls and the routes you can go for.
Also some other text to see if this gets around whatever filter there is

 

art friend here, i can't write to save my life but this seems like a cool project i'd love to help!!
also i saw OP decided to take the autistic route which i respect but i can also help with programming if you decide to use some engine or something like renpy

 

>>236
Damn
>>237
I never played this one
>>238
Thanks anon

 

>>234
>I think it's better to anon-kun to not have parents. It's like that in most VNs and animes and I prefer it that way
alright then, i'll settle back on his current situation being the guy living on his own while struggling. it was just a suggestion from /jp/ that could've had potential i was mulling over but moving away from that does simplify the scope of things.
>I thought you would like to write this, since the backstory will be shown here and you're the one writing it.
i just don't have much confidence over characterizing Keine or the other literature 'hus well is all, i'm still severely lacking in my literacy of mangas like FS as embarrassing as that might be, but maybe i'm overthinking things. wouldn't hurt to try when the time comes though i likely would keep things brief as you've said.
>I don't think that would make much sense, it's a dangerous world out there and I don't think keine would encourage anon to risk his life by leaving the village.
like that for instance. of course i should've known better with Keine's characterization not only as the Village guardian but with her general attitude towards Youkai as a whole. i'm just a sucker for tying together the little details is all, we'll leave the motivation/acquiring the map strictly on Anon's shoulders then.
>What do you mean by reset? Normally you load an old save in case you messed up
i'm still holding on to the possibility that there might be a girl in our roster that could end up with Anon-kun killed or maimed should you choose poorly enough, if the writer for that character wants to take things that far, partially because of Seija's inclusion (could just be my own poor hunch, no offense to her eventual writer) but there could be other possible writers who'd want to paint their girl a little more harshly per-say. of course, we could nip that possibility in the bud and keep the character-specific "Bad Ends" to a simple rejection & route barring but i'll leave that up to you OP. it's not like that's something i'm considering with Marisa anyways.
>I think it's better the day when you know if it will be a bad ending or good ending to be fixed
>you will only know it in the fourth encounter
ok. jumping from that, how would you feel about the reveal taking place when there'd normally be the in-between scene of Anon-kun back in the village? it could provide a fair bit of tension leading into either relief or some kind of emotional gut punch, either outcome could even have the same setup so the player really wouldn't know until the very last minute.
>(yes I want to torture the player)
lol, fair. i have to respect your candid attitude here, especially when i also feel the same sometimes.
>I thought flower viewing was just cherry blossom
you could be right and i'm just overcomplicating things again, we'll go ahead and leave the ending scene at that for now without many character-specific things beyond maybe a sentence or two.
>This can happen but it won't be a choice, there will not have choices once you're in a route
ok, we'll leave any extraneous details like that to the whims of the writers then.
>I don't quite understand that
no worries. what i meant was if there are at least 6 girls then the player could decide to visit a different one each day at the cost of needing to get things right with one of them lest an inevitable Loner route (6 days of variety + 3 successful same-girl days + 5 day romance route = the max time limit of 2 weeks). if there are at least 8 girls then the player could still choose a different one each day at the cost of having no chance of success with any of them, but the ninth day would at least force the player to go back to one of the girls one more time (7 girls would force the player to do this twice). this has the potential to ween the player towards a more specific route on the next inevitable playthrough while keeping our roster/writer workload still semi-reasonable. does that make more sense? i don't mean to be too confusing, i just also have 'tism brain is all.
>I think its better to have the same lonely ending in this case
ok. that once again simplifies things, that route would be dependent on too many specific factors anyways most likely (only possible with more than 6 girls for instance). maybe i've just had more grimsokyo-adjacent mindsets normalized within me than i thought…i do tend to get morbid sometimes.

as for your chart, pretty good job there! spelling goof aside, seems fairly comprehensive as an example and could easily be adjusted to the 2-week-centric limits i proposed. i'm glad you agreed with most of what i suggested btw, after you eventually update the thing i'd say we'd be ready to settle on a lot of this and move forward with our progress (exciting!). these next few weeks might get pretty hectic for me irl but i'll keep at what i need to when i have the time to spare. was planning on giving the /jp/ thread an update later. don't worry though, i still won't start writing until we're good & ready for that.
>>237
aside from the MC having stats of some kind, that does sound pretty similar to what we're going for. not really sure if you'll run into too many different girls when you're already on the path of one, especially if you're past the choice phase of things (may depend on writer/OP), but it's good to know we have other similar VNs to go off of as potential examples.
>>238
assistance from artfriends would always be appreciated when the time comes! OP has expressed interest in original character art but that'll obviously be easier to organize once we've finalized the roster/other writers. hopefully you & potential others would still be around and willing when the time comes, it would be neat if each girl ended up with a different artist too if we don't just use the Kaoru library but that's for future us to consider anyways.

 

>>240
>i just don't have much confidence over characterizing Keine or the other literature 'hus well is all, i'm still severely lacking in my literacy of mangas like FS as embarrassing as that might be
Actually keine is just an extra in FS (I hate zun for that). All canon information about her is in touhou 8, https://en.touhouwiki.net/wiki/Perfect_Memento_in_Strict_Sense/Keine_Kamishirasawa and https://en.touhouwiki.net/wiki/Bohemian_Archive_in_Japanese_Red/Keine. Maybe that arimasu guy can help you. We also have to decide whether kosuzu and akyuu will appear or not, and if so what their relationship with anon will be
>i'm just a sucker
No anon, I love you
>i'm still holding on to the possibility that there might be a girl in our roster that could end up with Anon-kun killed or maimed should you choose poorly enough
Yeah we can do that, after getting the bad ending that you die the game menu appears and you have to load a previous save
>ok. jumping from that, how would you feel about the reveal taking place when there'd normally be the in-between scene of Anon-kun back in the village?
It would be nice but I want to keep these scenes the same no matter your choices to simplify things
>no worries. what i meant was if there are at least 6 girls then the player could decide to visit…
Ok, I understand now
>not really sure if you'll run into too many different girls when you're already on the path of one, especially if you're past the choice phase of things
It's good you said that because it's a problem I hadn't thought about. It would be strange for example for marisa not to appear in reimu route, but it would be strange too for her to act as if she had met you for the first time if you had already had meet her before (either because you chose forest of magic on the map or because she had already appeared in the scene of another touhou). I don't know how to solve this without making it too complicated, do you have any ideas?

Did you update that plot and anon backstory text? If so, send them to me because I'll put them on the chart.
Also one question, is it difficult for a writer to follow another writing style? I was thinking about telling everyone to copy your style to keep things consistent

 

>>239
The game loop is very simple, each day you wake up, pick what to do in the morning evening and night, an activity like going to school or wandering in the park, or going to work out. And based on those you get stats, as well as encounters on certain days, you may meet a character in one day, arrange a date for another time, and it's up to the player if they want to pursue the series of events that lead down the route of a girl, past just needing to click a 'next' button of sorts. Besides that i do think teh stats would be nice to haves just to give flexibility to the writers about what they can do with the routes, some may like to let's say have a tinkerer route with Nitori, it'd require the MC to be smart, but some other writer would like to play the MC as more dumb for whatever reason, this way they can both have stat checks for certain events that essentially just dictates how the MC has been played as.

Also for the coding, i was advised t o also post it here, but i'm willing to also work on coding the VN engine of sorts for anything but animations handling. Currently i'm proficient in python and C++ with QT, and C# with general forms, i suppose the former is better since it makes it easier to do multi platform stuff.

 

>>242
If we're doing INT checks it would be really funny if there was custom dialogue if you had super low INT later on in some routes, like fallout

 

>>241
>Maybe that arimasu guy can help you
I could try, but honestly my perception of Keine is almost entirely my own headcanon, so I don't think I would be more helpful than anyone else could be. I'm willing to try if needed, though.

 

>>241
>All canon information about her is in touhou 8
ok that does seem a little more reasonable, maybe i could manage a decent Keine with some refining as things are written out. help with Kosuzu and Akyuu from anyone willing would be greatly appreciated, if they are included then i think the level of involvement should be more Keine than Kosuzu but more Kosuzu than Akyuu. Keine would have that closer platonic/protective relationship with Anon-kun while Kosuzu could maybe have more passive interactions should they bump into each other, perhaps he stops by Suzunaan one morning before heading out to learn more of the outside or get some second opinions from someone a little less weary to outside Youkai than Keine. as for Akyuu, he'd know of her due to her notoriety as the local historian but i almost wonder if there could be a small angle to take with her rapidly declining health. i know time isn't really consistent within Gensokyo but the game taking place in the 140th season would technically mean she's pushing her 30-odd-year lifespan, maybe he could bump into her in passing one night and she could offer some ominous advice towards getting involved with forces beyond the Village as he notices how generally unwell she'd seem health-wise.
of course, we could just stick to Keine at the least and leave the other girls up in the air for now. they aren't the most pressing logistics to iron-out right now anyways.
>No anon, I love you
pic related. not in a harsh way, it was just really funny initially seeing that because i'm literally just sitting here eating breakfast trying to work out fucking VN logistics (at least i was when i wrote that). thanks for appealing to my big stupid heart though, something something workplace relations something keep things professional something (lol).
(1/3, i swear this isn't automated i'm just trying to cover my bases with explanations FILTERING SYSTEM PLS…do i really type that bot-like? why hasn't this been a problem for me before??)

 

>It would be nice but I want to keep these scenes the same no matter your choices to simplify things
alright, so the reveal would take place at the end of the fourth day no matter what (could be a late night scene right before you would go/after whatever events transpire that day), but would that mean the in-between village scenes only take place before you end up in a specific route for good? or would they happen at the end/start of each day no matter what?
the latter would require upwards of 13 small scenes for the mornings and 14 for the nights (first day only has a night Village scene since the morning scene would be our introduction) but some of the last few may not be seen if you get it right with someone early enough (9 night scenes & 8 day scenes for a perfect right-off-the-bat run, same if you end up failing with two different girls), while the former would leave it at the 9 night/8 day scenes. in the case of the latter option, this would mean any information gleamed from those final 5 night-day scenes would have to be fairly incidental compared to the others in order to not cheat the player out on any relevant background info, or perhaps those scenes could include a more harrowing atmosphere as the final day grows closer or even involve our non-Keine interactions.
this is what i meant by the in-between Village scenes adding another layer of formality by the way, not to mention having to keep them fairly neutral regardless so they could remain independent of any choices or runs which could be slightly jarring on the part of the player. this isn't totally impossible per-say, but i'd certainly need to be a lot more mindful with what i'm doing when it comes to the writing & pacing. if the final say on that is up to me as the initial writer here then i'll likely keep the scenes pretty cut-&-dry when i can help it, though we could always keep them out of the focus for now if the logistics seem too daunting to you.
tl;dr - more feasible if they remain in the choice-centric half of the game, larger workload if we account for them during the character routes as well.
(2/3)

 

>I don't know how to solve this without making it too complicated, do you have any ideas?
if our cast ends up varied enough then this shouldn't be too much of an issue. right now i have confirmed potential writers for around 5 girls who don't really have much overlap and i personally think we could do without a Reimu route if we have Marisa included (yes, the Miko is obviously a Touhou main staple but she's also just plain everywhere by extension. we can stand out by having more of a Marisa focus). if there happens to be small overlap in some way then we could coordinate among writers to make sure that only happens when you're already in another girl's route to avoid any confusion. how does that sound?
>Did you update that plot and anon backstory text?
i can wrap those up by the end of the day now that we've settled on those last few details, this is also something i tried to make clear over in /jp/. expect that to be posted here within the next few hours if nothing drags me away from the computer, should i stick with the text-style guide you reposted in >>179 for future reference btw or are you planning on updating that as well? just curious.
>is it difficult for a writer to follow another writing style?
depends on the confidence, drive and skills of each writer i think. i don't believe i'm any sort of exemplar with what i do really but i do tend to get verbose when i'm really into things and that may or may not alienate others. whatever i end up creating can be used as a general guide, sure, but it would be nice to see the personality of other collaborators shine through without each one thinking they just need to do as i do. hopefully the pressure there won't end up too high.

>>244
fair enough, i'm sort of on the same page there but it'll be nice to have that second opinion if nothing else.
>>242
that would potentially give greater meaning to the in-between village scenes as well as allow the writers to have some more opportunity to work with, not wrong, but i believe that'd go against OP's wishes of wanting this project to be more straight-forward in nature. we'd already need to alter the one choice per interaction specification as well as account for the possible range of differing stats and how'd they'd effect each girl (which ones would/wouldn't be relevant depending on the 'hu, where in the scenarios they'd pop up, the variance that'd bring to each possible route, etc.) and i know OP didn't want there to be choices once you were locked into a given route. in the first thread there was mention of having too much feature-creep too early on in development and i'm already planning on experimenting with allowing the player to change certain smaller details from the start so, if we do end up bringing the idea of stats any further, that'd be something to consider for post-demo development if at all. having our MC end up more tech-savvy to impress Nitori or more classy to earn the favor of someone like Ran would be neat but could bloat development time, especially since i figured we were already pretty settled on the logistic/structure side of things and trying to imagine the full scope of stat possibilities right now is honestly giving me a headache…no offense. it's still a creative idea. OP can provide other thoughts to this eventually but the inclusion of stats is a big BIG maybe for me right now for all this and more.
(3/3, didn't have any problems with sending these, maybe i just had the tab open for too long..? i'm sure the filter system works just fine figamin, it's just funny i ran into trouble with it now of all times)

 

>>161
Is that Sazanami Gothic I see? This picture is epic.

I haven't read much through this thread; have you decided on an engine? I'm highly proficient in ONScripter-EN (likely used to create the original post's image) if you want to use that - it'd be great for giving it a retro feel, and it's recently been updated with recent builds and new features so you can do widescreen and other cool stuff.

https://github.com/galladite27/onscripter-en

Also, is there anywhere else this is being discussed at the minute, or just here?

 

>>248
current /jp/ thread, mostly for finding interest and getting ideas
https://boards.4chan.org/jp/thread/48373872

 

>>245
Everyone would know Akyuu even if it weren't for her work, she's an extremely rich person and owns the largest estate in the settlement. As far as her health goes, she has access to more modern medicine and while she's frail I don't think she'd be *that* bad health wise, compared to her predecessors
Anyways the reason I actually wanted to make this post was to suggest, if writing both Kosuzu+Akyuu seems too daunting, or if you want a secondary advice-giver, just have some fucking drunk guy ala the regulars at Geidontei give you advice on how to pick up girls. A guy needs another guy's insight, and who better than a washed up, middle aged drunkard to judge your taste and maybe snoop around to get some info on the girls. Consider him as… comic relief?

 

ok, it might be a little cheesy and could still have some changes made but here's what i've attempted to refine from input across here & /jp/ (taken from the master txt document i've been forming). OP, i know you wanted to axe the family side of things but i still figured this might be worth a shot since they wouldn't really be part of the main story outside of occasional flavor text and it does provide a decent backbone for writers/explaining why our MC is the way he is in the first place. everyone had parents or progenitors of some kind at one point or another after all and they wouldn't be the focus here anyways, just background. if you'd still prefer i'd cut those details entirely for the sake of VN traditionalism then i can do that and we'll just have Anon be the way he is due to his own brain or lack of friends & what-have-you (sorry for the extra unneeded effort if so), this was just my effort to make his story a little more well-rounded. whatever comes from this can be finalized and then we can go from there as we need.

Protagonist:
- male young adult (age ambiguous, under 30/likely 20-something, only child), financially struggling while living on his own once grown and has perceived issues with confidence, Gensokyan native but slightly socially isolated/alienated
- lower middle class family background; father somewhat crippled via in-village accident (non-youkai related), mother grew overprotective, sheltered MC for most of his young life as what money they had/trade they could make mostly went to food + in-home lessons from private tutors (met Keine through occasional visits this way)
- great at home-cooked meals (thanks to mother), has non-traditional/slightly bookish interests (not fully dork-like, just a simple by-product of being around people like Keine consistently)
- hard worker, though could be overbearing if he can't control his passion
- inexperienced with Youkai antics/the abnormal, will easily make him flustered despite his curiosity
- decently charming, good sense of humor, though also a little brash/willing to get himself into more than he ought to through trust
- has some mild distain towards typical village normality but does not prevent him from showing humility or sometimes connecting with others (close intimacy is what's hard for him, number of 'genuine friends' could be counted on one hand)
- generally polite/amicable on average but can be loosened up with time
- socially conscious, well-rounded etiquette but can still hold his own private opinions/reservations (sometimes aloof by extension)
- good heart, though could be swayed into temptation or negativity under the right context

Game Backstory:
You are Anon-kun, living on your own for the first time during Gensokyo's 140th season but only barely scraping by.
Your meager budget from gruntwork out in the crops, coupled with the occasional odd job in structural repair, just hasn't been cutting it like you initially thought it would.
Your father can't help much since what meager support he could scrounge after an accident that cost him one perfectly working leg a good few years ago (fell off a client's highbeam during roof repair, busted a few ribs as well, recovery at Eientei went smoothly enough but his body was never the same) had left your parents somewhat financially stagnant ever since.
Your mother never took the risks your father was willing to endure well and that had been the final reality check she'd need. You never went outside much again after that time.
What didn't go into your then private education had to go into making sure there was still food on the table & a roof overhead. It's part of what drove you to at least try getting out on your own when you could once you'd saved up enough of your own money, something your father somewhat understood but your mother needed more convincing over.
You haven't been in touch with them since really, the separation wasn't easy for either of them anyways. It's your life to lead, isn't it? You're in a different part of the Village and you'd rather show yourself again when you know you'd have something concrete to show for it, something you could call your own besides some basic shack.
Now you've been getting through that life and it seems as if things just aren't as cracked up as they were meant to be. You might be barely surviving, sure, but that's something you've gotten used to at this point. The real question is: are you really Living?
This cooped up lifestyle isn't for you. A man of your age has to start getting himself out there beyond simple platonic interactions, right? This life in the Village has grown all-too familiar and your ambition knows there's still a whole world out there to experience, dangerous as it may be.
It's springtime and everywhere you look you seem to see your fellow young adults all hitching together to enjoy the many beauties this land has to offer.
You try not to let it get to you much, but repression never works.
Through your tutoring connections over the years, you came to know one Keine Kamishirasawa who eventually grew to be a semi-regular acquaintance once you were phased out of private tutoring as a young man.
She's sometimes able to provide a quiet space of solace & good company during what downtime you have these days, which might be more than you're willing to admit with how infrequent work has been.
But you also know she represents what more there really is out there in Gensokyo, as much as she'd want you better off safe than sorry just like any other Villager.
You've seen them around every so often, typical residents don't enjoy paying them much mind if they can help it but when you're already looking at things from the outside you tend to notice some of the little extraneous details.
Youkai. Gensokyo is filled to the brim with them and you know for a fact there are Humans just as powerful willing to brush shoulders with such creatures constantly.
You're aware of the dangers they represent, what could befell any given Villager reckless enough to throw the cautions of their life to the wind - overtly so, but in spite of that all the same…
So many of them seem adorable! Why? Why must you be taunted by such cute & charming personalities just beyond your grasp??
Any potential matches in the village just come off as a little too normal, plain & unassuming of their place in the world. What you're after is excitement! Boundless adventure that only this valley would have to offer and the compassion that could blossom from running into the right people.
You'd just have to be smart enough to make the right decisions as well. You could manage at least that much, couldn't you?
Luckily you were able to get your hands on a map of Gensokyo thanks to a friend of yours keen on local history. It's seems to be a little old but it ought to get the job done.
You have at least 2 more weeks before the season will start to slowly shift again. Keine has occasionally mentioned taking part in an arranged Flower Viewing with her own friends, wouldn't it be nice to have a close companion of your own to treat to such a spectacle at its peak?
It'd be simple, but a good start to getting yourself out there nonetheless. There could be much to see and do, and you're ready to try your hand with fresh sights and even fresher faces alike.
You just need to decide where you'd like to try first.

 

>>251
I really like this, but I would personally prefer it if everything was in first person rather than second person. As nice as second person is for having a self-insert character, I feel like it is at odds with trying to give Anon-kun a personality.

Also, this is entirely unrelated to what you wrote because that is very good, but I forgot to mention that I would be happy to proofread anything and everything. I tend to be good at finding things such as ambiguous grammar and small typos, as well as small improvements for readability. Except in things I write of course, my brain just sort of subconsciously autocorrects everything since I know what it is supposed to say.

 

Sorry anons, I will respond all later. I'll be very busy this week, next week too but I'll be able to start some things, and then after that I will finally have a lot of free time.

 

>>248
Now that's a great idea. I always forget that ESOD and Onikakushi were both at Comiket 62, two games that had way bigger impacts than anyone thought at the time. Seeing a mix of those styles would be something real special.

 

>>248
>I'm highly proficient in ONScripter-EN (likely used to create the original post's image)
i was actually wondering how that image would've come about, that's really cool to know. i figured OP was going to try and replicate that feel with the custom code, especially with the To Heart 2 influence, but if we need to fall back on any preexisting engine then i'm with >>254 when it comes to how neat it'd be to see such a combination of time-adjacent influences come together. it'd be more well regarded than renpy by the other anons if nothing else.
>>250
you make a decent point there on both accounts, honestly does seem funny to have a night or two of some drunken bastard try and give you advice on how to be smoother with yourself. if i'm drawing a blank on how to fill in the day/night Village scenes then i'll definitely use that, especially so if i'll need to plan out a full 2 weeks worth. thanks for the suggestion.
>>252
thank you for saying as much! honestly did feel a little weary with getting that much out there in case it could've been better but if that all ends up solid enough to stick with then that's one step closer with any more pre-planning required here.
>I would personally prefer it if everything was in first person rather than second person
i get it, it's a small habit of mine when i'm trying to draft out information like this for the sake of immersion. i had every intention on eventually writing routes and such in first person and assumed that's what we were generally going to agree on so the clashing tone shouldn't end up as much of an issue as long as writers keep that in-mind.
as for the proofreading, that sounds great too and i can relate to having similar ticks with my own writing (especially with how much re-reading i tend to do). the content of the routes will need to be generally reviewed by others either way but, like i mentioned in an earlier post, a second opinion can often be vital when it comes to the finalization of information (i'll often have a friend or something read what i wrote before i put it out there for example, it's just good to not be so 'in your own head' with things all the time).
>>253
hey take your time, no worries. i think we all understand this isn't something that's going to be taken care of quickly and we should pace ourselves accordingly if we're to end up with anything of quality like we're striving for. funny enough, very recent developments are also going to end up keeping me busy for a good chunk of the rest of the month. it was somewhat expected on my end up it just snuck up on me faster than i figured, just some personal life dealings. i wanted to keep the /jp/ thread updated when i could for transparency's sake but i may be without access to my PC for a while so i'll plan to get that txt document i've been working through out for all of you with what we've discussed included so we have a better collective reference to go off of for the future. it's something that'll need more updating as the project progresses and won't have a route flowchart (as a txt file) but, in my semi-temporary absence, it ought to be enough to leave any sort of foot in the door for future collaborators. since it'll be a while before i can make any progress on the Marisa route public again (not that i've gotten far there really), i wouldn't even mind if anyone used it as a baseline to start drafting something of their own that could possibly end up being the only other route of the demo. there doesn't have to be this huge rush on anything though, just leaving that potential open for anyone else willing if the time ends up right and to keep other anons somewhat satiated during this down time of ours.
expect a catbox link of that file within 2 or so hours.

 

I'm glad this is starting to turn into something more concrete. I am mainly focused on other projects at the moment so I can't really devote a lot of time to helping out directly but I can help proofread (writing & code) and host a site & demo builds if needed.

 

alright, here it is: https://files.catbox.moe/1day3n.txt

that should just about cover all that's been established so far and be more relevant moving forward than the outline pic i made in >>210 minus any sort of example routemaps, plus it can be regularly updated for the future anyways.
i'll make a post about this over on /jp/ soon but don't be surprised if this ends up being the last you hear from me for a little while, or at least my last big contribution for now. didn't exactly plan on taking any kind of 'break' this soon but, sorry to say, i don't really have much of a choice with how things are moving forward for me right now.
i'll be back & fully operational by mid-January at the latest but that's a worst-case scenario really. sincerely hope everyone takes care until then.
>>256
hell yeah! depending on how the coding side of things go i'm sure that'd be a huge amount of help, but what you've already offered for us has done plenty good thus far. best of luck with your own projects, the holidays can sometimes make us all a little busy.

 

>>257
Pretty good outline, just one small idea to add here. Perhaps in some routes the flower viewing wouldn't happen. This comes to mind purely because of Seija. I imagine that if Anon-kun wants to go flower viewing she would say no, just given her nature. I'm not saying that her good end should be rejection, just that there is room for the story to end some time after the ideal flower viewing period. Not that it has to be longer than other routes in terms of word count, just in terms of in-universe time passed.

While I can probably somehow write around it if need be, I just don't realistically see Anon-kun managing to win Seija over in just a handful of days given her personality and all. Hell, I don't *unrealistically* see it happening, either.

 

>>251
I like it and the MC's motivation is pretty good. The key to the MC is that social isolation and dissatisfaction you described. If there's a boundary between him and the rest of the villagers it makes it easier to make the jump and associate with Youkai.

>>258
Maybe Anon doesn't need to win Seija over?

Thematically, Youkai are forbidden fruit. He's not as scared of them as he should be, and current circumstances make them all the more enticing. This naivety makes him prime Youkai bait, whether in the good sense of appearing cute (Ran), or in the bad sense of being easy to manipulate (Seija) or eat (Roomba).

Seija could be leading him on, or maybe she isn't. It's vague because of MC's knowledge and with how silly interpreting Seija can get with her whole opposite nature deal. The MC (and player) would have to put their faith in Seija for better or most likely worse.

 

>>244
How is the headcanon? I don't think there would be a problem with characters where we have very little canon information, as long as the headcanon isn't too bad
>>242
That's basically our idea, except for the stats which I don't like because it would complicate things
>>245
>help with Kosuzu and Akyuu from anyone willing would be greatly appreciated, if they are included then i think the level of involvement should be…
I really like this (except for the part about akyuu being 30) but I want to know your opinion on whether we should add them or not. I don't want to give you trouble, especially since you haven't read FS (the best touhou manga)
>but would that mean the in-between village scenes only take place before you end up in a specific route for good? or would they happen at the end/start of each day no matter what?
These scenes won't happen during the routes. This means that there are chances that you will only see 3 day scenes and 4 night scenes if you are full successful with your touhou, so these first scenes would be longer and much more important compared to the others, although I think this is a bit strange I think there is no other way. We have to define the content of these scenes during these first days and after them
>not to mention having to keep them fairly neutral regardless so they could remain independent of any choices or runs which could be slightly jarring on the part of the player.
It doesn't seem that difficult, this happens all the time in VNs, scenes that are the same no matter your choice. Especially since they won't happen when you're on a route
>i personally think we could do without a Reimu route if we have Marisa included
Well reimu was just an example, but thinking about it now, it shouldn't happen much since I set the limit of one touhou per place and this example was very specific since I don't remember another touhou that visits another one frequently. We wouldn't have problems with touhou that doesn't have a route obviously. Even though reimu is actually my favorite 2hu that doesn't mean anything..
>should i stick with the text-style guide you reposted in >>179 for future reference btw or are you planning on updating that as well?
I will update
>>248
Yes, it's Sazanami Gothic, this pic is actually just an edit but yes I want a somewhat retro style, using this font and NVL style. I'll try to make an engine when I have time because I want to learn a little, but if it fails we can use this ONScripter-EN
>OP, i know you wanted to axe the family side of things but
Ok as long as they don't appear in the VN and are only mentioned
>Protagonist:
All good
>Game Backstory:
Very good work anon. The only thing I would change would be for the flower viewing to be at the shrine
>>252
>but I would personally prefer it if everything was in first person rather than second person.
Yes
>I would be happy to proofread anything and everything. I tend to be good at >>255
finding things such as ambiguous grammar and small typos,
Good

 

I will focus on the backgrounds and coding until anyan comes back. But I'll only have time for that later

 

I think I'd be willing to write a Chimata route, I feel like I could reasonably write her well. I could probably write a Kogasa route too since I've written her multiple times in the past, though I'd worry my Chimata and Kogasa would overlap some in terms of personality.

Seiga also has been mentioned a ton, and while I don't think I could write a good Seiga particularly, I do want to show my support for my beloved evil hermit.

 

anyan if you are still alive tell me some backgrounds you will use in the marisa route, it doesn't have to be all of then, just some that you will definitely use
>>262
Kogasa please

 

>>263
I'd rather do Chimata. I would be fine with doing both Kogasa and Chimata (though again, I do worry I'd write them a bit similar to each other so I'd want some time to figure out how to make each different), but I wouldn't want to not write Chimata.

Chimata, or Chimata and Kogasa. But not just Kogasa.

 

>>264
as an empath I can tell you really like Chima-chan

 


>>264
Send what you wrote about kogasa

 

>>266
https://warosu.org/jp/thread/37353509#p37384781

It was back during that time when Kogasa stories were all the rage. I didn't write all of these, in fact I kinda forget the specifics I did write, but I did write this one Kanako and Kogasa bit. These were short goofy stories meant to showcase the characters doing silly and cute things together.

 

>>251
>second person
And just like that, all my interest is gone.

 

>>268
NTA but I don't think that was meant to be indicative of the writing used in the actual game, but instead a loose backstory for the writers. The game will of course be in first person.

 

>>267
Ok, I will read later
>>269
Yes

 

>>260
>How is the headcanon?
A bit too heavy for a character that doesn't have a route to be honest. I can elaborate if you want but I honestly think that it would be too much for a side character.

 

>>263
hey, i am indeed still alive! things will likely stay busy for me irl over the next few weeks but i at least have access to the internet again so i can continue with necessary contributions.
as for definitive backgrounds, i was planning on some obvious ones such as the Forest of Magic, a KMS & Kourindou exterior/interior, the Hakurei Shrine and some moments in the Village of course but i was also thinking of a potential scene on Youkai Mountain (possibly even one in the hot springs during a later scenario) and one in Suzunaan (i will be reading up on FS to help with all this btw). i would only consider those first few to be ‘definitive’ for now though, less general locations can be sorted once i fully plan out exactly how the Marisa route will go. i’m also assuming you’re using that as a baseline to start working on the backgrounds so i wouldn’t want to load you up with work right away at least.
it will take me some time to catch up on other messages here & in /jp/ (surprising amount of activity over there since i’ve been gone honestly…everything okay with those anons?) so apologies if i’m not tackling anything urgent that’s been asked of me right now. glad the /jp/ thread hasn’t fallen off yet if nothing else.

 

Just checking in real quick do writefriends have enough to go off of to start writing at this point? I'm still going through everything we've discussed.

 

>>272
Ok anyan, thanks for the information. The /jp/ thread is useless now and I am not checking it myself, I will probably make another one when needed. When you have time look my post >>260 but there's no need to hurry, I am busy as well
>>273
No, it will take some time until that. You can start a outline based on what we have now, but remember that some things may change

 

>>258
you bring up a good point there with the Amanojaku, though that does mean the specifics of that timing will need to be worked out on your end when the moment for that arises. i’d imagine any kind of extended period of time will take place during the post-choice scenarios, maybe you could end up writing a moment where the time is right for the viewing and Seija ends up convincing Anon-kun that it isn’t worth their time compared to whatever she’d have planned (something akin to what >>259 is talking about).
thank you both for the kudos though. i’m planning on getting started with my initial drafts of the Marisa route within the next 2 weeks here so that’ll hopefully serve as a good reference for you to tinker with eventually.
>>260
>I want to know your opinion on whether we should add them or not. I don't want to give you trouble
the trouble wouldn’t be anything more than what i’m willing to go through for this, which will be a decent amount of work anyways, so adding some small moments between Kosuzu/Akyuu & our MC doesn’t seem that daunting to me. the more of FS i go through means the more insight i’ll have to that writing overall so it’d really just be a matter of time in the end.
>These scenes won't happen during the routes. This means that there are chances that you will only see 3 day scenes and 4 night scenes if you are full successful with your touhou
gotchya, the details of those scenes can be worked through once i have a rough roadmap sorted for Marisa’s route then (which will be my first step in hashing out her scenarios). as long as the later-day optional scenes have more of a lighter tone then it shouldn’t end up that strange imo, i’ll just need to double check with you all as progress is made.
>Very good work anon.
thank you, having the viewing end up at the Shrine shouldn’t be too hard to work around in most cases so i’ll keep that in mind for sure. good luck with your coding & bg work in the meantime, i’d also suggest having some kind of minimalist interior for Anon-kun’s abode but that might be obvious of me to suggest ^^;;
>>274
>The /jp/ thread is useless now and I am not checking it myself
i sort of understand where you’re coming from there but i wouldn’t completely discount its use quite yet. i still think it’ll be a good point of reference for what influence we’ll have to draw from and i will be keeping up with it on my own time for reasonings i’ll post over there later but we can at least see that one through imo and figure out when another would be appropriate in time.
>>264
having a Goddess as an available route would certainly spice up our roster and make a good slot filler as a newer character, as much as i am fond of Kogasa as well. my only wish would be for it to be tastefully done for the sake of Chima-chan herself but it seems like you’d be able to do right on her part in that sense (unless OP is against a Chima inclusion outright i suppose).
how far would you be willing to take your writing for her in terms of romance if i may ask? only curious because the topic of H-scenes came up in the /jp/ thread a few days ago and the only issue there would be the preferences of each writer afaik, i could go either way but i’d be able to figure out something steamy for my own routes by the end of things at least. just don’t want to make it a complete precedent to match if we aren’t all on board with that is all.
>>268
what >>269 said, don’t you worry. the in-game script will be in first person and that was only meant as a reference for other writers. i just fell back on my usual personal tropes for the sake of expediency is all, but i do apologize for giving you a poor impression of things i guess.
>>273
it’d strictly be for the character scenarios/routes that each writer would end up going with but i think right now we’re waiting on my initial contributions to use as a baseline, which is why that’ll be my next area of focus here when i can. like OP said, you can start on an outline/roadmap with the basic information we have (using the info i’ve put down in >>257) to help sort out your choices/ideas if you’d like but things are still subject to change so i wouldn’t start with the paragraphs just yet (as much as i would like to encourage the writefriends to start what they can, i am just eager but wouldn’t want to necessarily pressure others to jump the gun too soon)

 

WRITING GUIDE
-Put the dialog on a separate line, like in the OP pic
-To create paragraphs, just make a blank line and do not do indentation
-Leave two lines blank to announce page change (this will be in NVL style)
-Put between [] the current place and the time of day (morning, afternoon, evening and night). Example: [Hakurei Shrine yard, afternoon]. Do this at the start of the text and every time the place or time of day changes
-Do the same to announce when a character arrives or leaves. Example: [Marisa arrives] or [Reimu leaves]
-Don't break the fourth wall
-A little fanon is allowed, but keep things mostly canon
-During the initial encounters phase, you should start the day in the moment after anon-kun makes the choice on the map, in [Village gate, morning]. During the route you can start when he wakes up
-Specify the scene you are writing using the 3 numbers, like [2.1.0]
-For choices, indicate which scene it will show, like in the pic
example:
[choice 2.1.1]: "I love you reimu"
[choice 2.1.2]: "I hate you reimu"
-During the initial encounters phase, the only other touhous that can appear are the ones with no route. When you are on a route any touhou can appear

That's it anyan, I think you can start writing if we haven't forgotten anything. Please check if the days in the pic are correct, maybe I did something wrong. Marisa's number is 1

>>275
>the trouble wouldn’t be anything more than what i’m willing to go through for this, which will be a decent amount of work anyways, so adding some small moments between Kosuzu/Akyuu & our MC doesn’t seem that daunting to me. the more of FS i go through means the more insight i’ll have to that writing overall so it’d really just be a matter of time in the end.
hmmmm
>(unless OP is against a Chima inclusion outright i suppose)
I hate chimata but I'm willing to let the writer write whoever he wants… But I think kogasa would work much better, she's the friendliest youkai and has a sad backstory that you can work with very well

 

>>275
>my only wish would be for it to be tastefully done for the sake of Chima-chan herself but it seems like you’d be able to do right on her part in that sense
I'm going to write up a sorta character analysis today about Chimata to serve as a reference for the path. Specifically concerning what she is canonically, what she isn't, and areas to explore in her path. I just want to review Lotus Eaters and Chimata's appearances in it first before I really nail everything down.

>>276
Again, I love Kogasa, but with how I see Chimata and Kogasa, I feel like they both would have very similar personalities and paths (cheerful and fun exterior with sadness inside). Hopefully once I can finish the Chimata character page and get a good feel of her and her pitch, I might be able to feel if I could do a Kogasa different enough to justify writing her route as well.

 

>>277
Look what you did..

 

Short write-up for how I envision Chimata's character, along with the direction to take her character in.

https://files.catbox.moe/mgtqnk.txt

It was good practice to look back at official works, including some I had missed. Definitely got a good feel for her character, and where I'd like to go with it.

>>278
She's a tough umbrella, she'll live.

>>275
>how far would you be willing to take your writing for her in terms of romance if i may ask?
I want the secret bad end to be Chimata brokenly buying Anon because she'd deeply reliant on some emotional connection and you've twisted her just right, arrogantly thinking you could bully a goddess. In terms of H scenes though, while I'd love them to be in I doubt my abilities to write properly erotic lewd scenes. If someone else wanted to write a Chimata sex scene and slap it into my route, I wouldn't object. I'd certainly give it a try if that's the direction the VN decides to go though.

 

>>279
Good writeup anon
>I want the secret bad end to be Chimata
There will not be a secret ending, just a bad ending and a good ending

 

>>276
>I think you can start writing if we haven't forgotten anything
as far as i can tell, that chart looks good to me. it’ll be just what i need to finish the Marisa route roadmap and go from there. i don’t believe you’ve forgotten any major details, at least not any that i can’t catch as i go, so i’ll go ahead and get to drafting when i can per your guidelines. currently juggling this with holiday/general life shenanigans though so i hope you all won’t mind too terribly if this takes more than a few days or so.
>hmmm
if anything ends up too out-of-character or fanon-y then you or others can always let me know. i’m a little torn on how i should release each story segment for deliberation but what i’ll likely do is put each encounter out in chunks via catbox (intro + first 2 Marisa scenes, Village segments + last 2 Marisa choice scenes, etc.) and incorporate feedback as it comes, unless you think it’d be better for me to simply drop everything at once after the first draft of it all is completed. it’d take longer for me to provide anything cohesive from that of course but i can also give simple progress updates as i go. either way, today is the day i’ll get started on this.
>I hate chimata
Damn. what’d the Market Goddess ever do to you? you’re right about Kogasa though, she could make for a decent slot filler when/if her time comes but the full roster is something we can sort out later. someone in the /jp/ thread recently posted a small framework over how we can approach roster finalization and it’s some decent food for thought imo.
>>279
that was indeed a good write-up, i’m particularly fond of the extrapolation that could be taken with details such as her underlying personality traits and how Anon-kun could get to the core of her true personal feelings over such matters. i feel like there’d be too much ground for me to cover if i was to try something comprehensive like that with Marisa so hopefully i already have a solid grasp over a canon Kirisame, haha.
as for any H scenes, we’re likely going to take an indirect approach to things there for the sake of still providing some well-earned fan service while not going overboard with explicit detail for the sake of some potential writers/artists/OP. this was discussed a little in the /jp/ thread but i think it’d be pretty classy & still satisfying if there was a solid buildup to the intimate encounter followed by a fade-to-black with some heavy implications and a form of “morning after” scene. it’d be a good compromise for writers that’d still want to take things that far and flow pretty well into a potential fifth day scene coupled with the Flower Viewing finale. i can test that with the ending of Marisa’s scenarios and see how we feel.

 

Here's my rough outline for the Chimata path. I split it into roughly 5 acts, let me know what you think of them.

https://files.catbox.moe/7gofgk.txt

>>280
I'm presuming there's a difference between the bad end in the first 4 scenes before you commit to a route, and a bad end during her route, right? If not, please let me have a bad route ending? The people yearn to be bought by Chimata.

>>281
The outline was really helpful for getting a feel of Chimata's canon personality, especially since she's a relatively new character, and a lot of her fan appearances are either just jokes that rely on misunderstanding her character, or very straightforward with little to build on. I imagine for Marisa though, a character people are much more familiar with and has plenty of appearances, it shouldn't be needed (though it can be good practice if you don't know where to go with her!)

H scenes might be something best done later in development. For me, H scenes are also going to need art assets to make them truly work. I wrote in the possibility for them in my route where it could easily be added or removed, but it's something that seems to be best saved for a later stage of development. Like the idea of choosing the protagonist's height.

 

>>281
>that chart looks good to me
But the days are correct? like, you start the route in scene 5, and it end in scene 9, and if you don't enter in a route in 9 days you get the lonely ending. Is this all correct?
>Damn. what’d the Market Goddess ever do to you?
I don't like most newhus, probably because of the design and because there's little doujin manga about them, so I'm less familiar
>as for any H scenes
I'm still undecided about this, sorry..
>>282
>https://files.catbox.moe/7gofgk.txt
It looks like you read the outdated chart from the thread in /jp/ instead of the new one, please read the new one >>276. the idea of ​​anon-kun asking marisa for help was discarded
>I'm presuming there's a difference between the bad end in the first 4 scenes before you commit to a route, and a bad end during her route, right?
No, please read the new chart
>If not, please let me have a bad route ending?
Sorry but no, if I make exceptions for you I'll have to make exceptions for everyone

 

Let me test this and see if it's possible to post.

 

>>284
Ok yeah this site is super obnoxiously finnicky and I don't get how to get past it's filter or what triggers it, it's awful

>>283
If there's no Marisa planned as the premise, then that scene can just be cut easily.

>No, please read the new chart


>Sorry but no, if I make exceptions for you I'll have to make exceptions for everyone


Please let us have bad endings. There was talk early on about them in the project, they're always popular in VNs, and one of the early themes of the VN was >potential to make our protagonist worse off or any given girl 'better' ("I can/ can't fix her" & "I will/won't let her break me" mentalities)

This is hard to really accomplish without a bad end. It's not even that much work, bad ends wouldn't need CGs and they don't have to exist for every route, only ones that writers want them for. There's so much more benefit to adding them than keeping them out, the only person who will have to put in considerably more work for them are the writers that want to add them.

 

>>285
Sorry that you are having issues. Can you let me know what error you are getting?
This may be due to the anti bot measures built into vichan. I've loosened them just now, hope that helps

 

>>286
I get "request looks automated, post discarded" errors, and I'm not sure if it's a filter or my computer's IP triggering it. It happened to me yesterday, then stopped, and began happening again today. I tried posting from my computer both through LAN and wi-fi (different ISPs) and got the error, but when I posted on my phone over the same wi-fi it went through. I don't know if it's relevant but I'm posting from Japan.

 

>>287
It seems there is a bug in the current version of the engine that is causing this if you wait a long time after loading the page to post. My advice is that if you have been on a thread page for a long time (over five minutes) you should copy, refresh, paste and then post.
https://github.com/vichan-devel/vichan/issues/766
There is a new version of the engine that is close to being released so hopefully that will fix it.

 

>>285
You can have a bad ending but it's before the route

 

>>288
I see, thank you!

>>289
The early bad ending there doesn't really give much to work with creatively. The player only gets to know a little bit about the character, and the early bad end just has the player continue on with other routes like nothing happened. There's not much you can really do there except have the Touhou turn the player down and tell them to bug someone else. And I don't think that's particularly interesting, or going to have the appeal that a proper bad end would.

The people yearn for yandere endings, or being corrupted by an evil touhou endings. Why deny them?

 


 

>>291
Why? This seems like such a weird hill to die on. It fits the initial design goals set up, I doubt anyone would object to their potential inclusion, it's not much additional work to anyone but the writer choosing to add them. What exactly is the problem?

 

>>292
It's more work than you think, I want things to be simple… you should be grateful, in the beginning there wouldn't even be an early bad ending

 

>>293
What language is that? C#?

 


 

>>293
can't wait for the national treasure visual novel

 

Merry Christmas my anons

 

>>297
Merry Christmas! Here's hoping we'll see some more activity after the busy Christmas season has passed

 

>>298
Yes, let's hope for anyan's return
I'll try to give constant updates, but I haven't done much since I posted that video
Added:
-Automode
-Option to change text speed
-Sound effects system
Modified:
-CTRL to skip text now works correctly

 

>>299
Forgot the name

 

Here is the first draft of the first Chimata scene!

https://files.catbox.moe/jn1ivv.txt

Some stylistic choices I'd like to see clarified on. How much first-person narration will we be using? (For example, will we say

>Chimata laughed. "No, of course not!"

or
>"No, of course not!"

Are descriptions of character actiosn to be written, or will we rely solely on the art for these, omitting all of them? I used them sparingly myself, only adding them where I felt appropriate.

Also, will we have character names in front of dialogue?

>Chimata: "Yes, of course!"

or
>"Yes, of course!"

Also, can we have minor choices in this? For example, I was considering having a short scene where the player can choose to pretend to keep Chimata's money and end their transaction. It would just be a short bullying Chimata scene that would go right back to the main path and have no long-term impact. It'd be nice to have those if possible, but I'm fine with omitting them.

I'm hoping once the holidays calm down we'll be able to see more route examples so I can get a feel of how other people will write and try to emulate it. Lastly, I still plan to fight for having proper bad ends, as over in the /jp/ thread there was discussion over it, very much showing that the interest and demand is there. However, I don't want this project to get too bogged down with arguments while it's still in its infancy, so I'll focus on getting up to that point. However, when we do get to that endgame point, I'm going to bring bad ends back up again and push for them, since I truly do believe they're something that'd be welcome to this game.

 

>>299
hey there, haven’t been posting for a few different reasons (the holidays being one) but i’ve still been doing my best to work on what i can when i can. tl;dr i’m essentially between jobs and my own living space right now as well as only having consistent internet access via my phone which is an incredibly draining bottleneck, all of which i’m in the middle of trying to sort before the end of January on top of things i can’t mention for my own sake. this month hasn’t exactly been the kindest to me but i’ve still been able to make some decent progress in spite of that. still, apologies for my lack of consistent updates and i’ll catch up with whats been posted within the next few hours. don’t mean to create excuses, life is just a little difficult right now.
in brighter news, i’ve finished reading through FS (really great manga indeed) and have been doing some other lesser research in an effort to make the story feel more ‘authentic’, resulting in a loose 23 page (physical) rough draft of not only the Marisa route but of each Village day/night scene that would be present + the three relevant endings i have to cover (Marisa’s Good & Bad Endings + the Loner ending. i understand certain flavors of Bad Ending are a point of contention right now but, full disclosure, for Marisa i felt it was fine to have her decisions be relatively non-fatal).
the details within also include choice distinction, all involved locations and time of day specification for ease of comprehension. as usual, it’s all subject to change and should prove to be a halfway-decent, albeit, dense example for future route outlines. up next is the content that’s to go within the game itself. my only regret, aside from how long it took, is the fact that i’ve written the thing out in a spare comprehension notebook i have so i hope you’ll all bare with me with how i’ve organized this. just need to sort out converting it all to a PDF so i’m not just spamming catbox links. once that’s done, i’ll make a separate post for it and then share my thoughts over things like what’s been posted for Chimata (thanks anon for at least providing something in the meantime so far, really don’t want to kill this project with my lack of availability…). any writing to-be-finalized i do will be typed out with proper formatting, i just wanted to have something for myself to look upon for that outside of messy phone notes.
hope everyone else had a Very Merry Christmas and an eventual Happier New Year though! here’s to fresh & hopefully prosperous beginnings for the better all around.

 

>>302
I hope things get better for you Anon, and I'm looking forward to seeing what you've prepared, it sounds exciting!

On a more lighthearted and and easy thing, I've been thinking about what might be a good title for this project, since just calling it the "Touhou /jp/ VN" is boring and honestly vague.

Touhou is obviously going to be in the name (though fun fact, I've heard rumors that if you're selling your Touhou game on the Switch or other big not-PC storefront, ZUN asks you to not use the kanji 東方 in the name. He also apparently asks for their to be no OC characters too, which is why the Switch version of Mystia's Izakaya doesn't have the ones that appear in the PC version.)

Anyways, for the important part of the title, I thought having the subtitle consist of Jxxx Pxxx would be nice to subtly show the origin of the project and the people making it, while not being obnoxious about it.

Japonaiserie is a beautiful word and I think would go great for the J word, it describes the influence of Japan on the arts, which works amazingly for a project like this, inspired by Touhou. It also is a beautiful word that feels very Touhou-esque.

For the P word, I was thinking either Perspective, Playground/Paradise, or Passion. Perspective emphasizes how the project is from Western (/jp/ writers and creators. It also can feel a bit contradictory with Japonaiserie, which is a fun element. Playground/Paradise emphasizes the idealistic landscape of the VN, since the player basically can explore Gensokyo at their leisure and find a cute girl to date. Passion is pretty straightforward.

So, the title could be something like
Touhou: Japonaiserie Perspective
Touhou: Japonaiserie Playground
Touhou: Japonaiserie Passion

Thoughts? I was kind of hoping for some alliteration, but the only P word I could think of that had any alliterativeness with Japonaiserie was Prosperity, which has little to do with the project I feel.

 

>>301
Looks pretty good so far, I intend to proofread and suggest changes for readability later since I did offer myself as a proofreader. Unfortunately my life has been unexpectedly busy lately, hence my lack of activity in the thread. I'm hoping to have a good response with suggested edits and such within several days. Hopefully I should have all my real-life stuff sorted out in a week or two and will be able to respond within a day or so of seeing a post rather than a week. Also, sorry if my post is hardly readable and barely coherent. Against my better judgement I am posting while half asleep.
>>302
>finished reading through FS
I should read it as well, admittedly I am probably the least knowledgeable person here when it comes to canon depictions of characters and such. While I do love touhou, my autistic dedication has historically been spent mostly on niche video games, so it wouldn't hurt to catch up to where my knowledge should be.

 

ok, before i get to everything else, here’s that rough draft of the scenarios i’ve been charged with:

https://files.catbox.moe/m4cfxb.pdf

the first seven pages cover the first few days of choices, the next ten include both styles of ending for Marisa and the last six are just the remaining scenes within the Village. for the sake of expediency, i’ll list out the current included locations in this post as well:
- Anon-kun’s Shack (interior/exterior)
- Forest of Magic (edge/inner thickets)
- the Kirisame Magic Shop (exterior/interior living space/interior upper bedroom)
- Village Streets (variants for living areas & open market at very least)
- Village Gate (exterior)
- Suzunaan (exterior/interior)
- Kourindou (exterior/interior)
- Hieda Temple School (exterior/classroom interior/office interior)
- Generic Village Pub (interior)
- Geidontei (exterior)
- Skies of Gensokyo (above forest/grander birds-eye view)
- Hakurei Shrine Grounds & Stairs up to Grounds (later variant for the Flower Viewing included + shot of blooming cherry blossom trees)
- Road of Liminality
- Canal of Willows
- Youkai Mountain Hot Springs
that scene at the Hot Springs can easily be toned down to make things less explicit and other details can be shuffled or trimmed away as needed but that’s the long & short of it. take all the time you might need to share any thoughts, i’ll be catching up here when i can as well as writing the dialogue for Day 1’s events on my own time to mirror the work for Chimata so far. everyone’s patience, understanding and warm wishes are deeply appreciated ^^

 

>>301
>>Chimata laughed. "No, of course not!"
>or
>>"No, of course not!"
The latter will be used more, but you can use the former if you want to emphasize something
>I used them sparingly myself, only adding them where I felt appropriate.
This
>Also, will we have character names in front of dialogue?
No
>Also, can we have minor choices in this?
>having proper bad ends
Ok, just because the programming is easier than i thought..
>>302
Ok anyan, I hope your situation improves soon, you don't need to apologize.
>resulting in a loose 23 page (physical) rough draft of not only the Marisa route but of each Village day/night scene that would be present + the three relevant endings i have to cover (Marisa’s Good & Bad Endings + the Loner ending.
That is why you are my favorite son, very good. I will read it latter and say what I think today or tomorrow
>certain flavors of Bad Ending are a point of contention right now but
Like I said above, I approve the bad ending during the route
About the updates, I made some changes to the code but I focused more on the backgrounds, I tried to emulate something retro in blender but it didn't seem good, so I decided to try learn an ancient software to be authentic, let's see if I can…

 

>>304
Thank you, and no rush, good luck with your real life stuff!

>>306
>Also, can we have minor choices in this?
>having proper bad ends
>Ok, just because the programming is easier than i thought..
I am over the moon hearing this news. Exciting! Tenkyuu!

>>305
It's exceedingly late where I'll live but I'd like to go ahead and give a few thoughts, mostly focused on the stuff outside the Marisa route.

-Should Akyuu be the one visiting Anon, especially at first? She's a frail noble girl, and Anon is currently an impoverished commoner. It seems odd she would bother appearing to him in the flesh. Maybe near the end but in the beginning? Even with the Kosuzu connection it seems a bit strained. I think it could easily be fixed by changing our MC's backstory to be from a minor noble family (which has since fallen out of grace, maybe a bit before Anon's time, or due directly from the Father's accident. Either way it wouldn't change much of our MC's background and it'd give Akyuu at least some connection and a stronger reason to visit personally, since she might vaguely have known MC a little bit, or at least his family.
-For the morning and night scenes, it's best to avoid any time references (i.e. having MC sleep in late) so that the routes can be very flexible with when they start and end. It can be sidestepped easily by instead saying "MC woke up later than he wanted", as opposed to "MC woke up late."
-Akyuu and Keine's scolding of the MC over fretting with youkai might need to be tweaked, since we already have two non-youkai in the roster (Marisa and Chimata). It also keeps us from future-proofing in case someone decides to write a Kosuzu route or something. I'm not saying that the premise is bad, just that we should be careful not to have Akyuu scolding the MC for associating with youkai when it's very possible that the MC hasn't even talked to a youkai up to that point (outside of Keine).
-There are a lot of locations and a lot of characters appearing in this route, and I think it's best to be very mindful of how much we use, especially when we currently have a grand total of 0 artists contributing. I'm not saying they all need to be cut, Reimu for example is a character that will probably get a lot of use for writers, even if she herself doesn't have a route, but I think it's best to introduce new characters only when absolutely necessary to the story of the route. Aya I think could be cut (unless she's important to another route, or gets a route herself.)
-Something we may want to do for loner end/bad ends is have a sorta post-credits scene with Keine, with her in a black void where she gives feedback to the player in an almost meta/fourth-wall breaking matter (not explicitly though). This could be a fun time to deliver some commentary on the route, and advice, before telling the MC/(you) to "go back and write a better history". This lets Keine shine even more in the story, helps to take the bite off of bad ends (you haven't doomed yourself to whatever your fate is, Keine is there to rewind history so you can try again if you want), and it can just be fun to see Keine react to each bad route. Additionally, this wouldn't be much additional workload since these scenes could omit all narration and just be strictly Keine dialogue, and not too lengthy. You might argue Keine's powers don't necessarily work this way, but I think if we're vague with it and Keine's vague with it, no one will really complain.
Marisa is cool but also kinda sketchy in your route, using MC to dstract Kosuzu (pure, innocent). I'll try to write more thoughts about it when I can!

 

Anons, I had some problems and I’ll only be able to come back here in the next year.. :/

 

>>308
Oh, you ass. You got me for a second.

 

>>161
>touhou chan is so fucking bad they want to use 4chan, ironically.

 

>>303
Wait, Patchwork for the P, that'd be perfect

 

>>305
Sorry for the delay

>intro

What if kosuzu is the one encouraging anon to leave? Or she tell anon about the flower viewing, making him want to leave? What you guys think
>1.1.0
Even if marisa is a bitch sometimes, I think she wouldn't ask for something in return for saving anon, I think it's better if he offers to help her instead
>bad choice 1.1.2
I think it's a little strange that he becomes unconscious just being around toxic mushrooms, maybe he try to eat them? or something else happens to make him unconscious
>village scene
Since they happen in sequence, just enumerate then as the same scene
>good/bad choice 1.2
I was going to complain that it's too hard to know which choice is the right one, but when you think about it it will be obvious once you read the dialogue, then the player can load another save and go back, so whatever
>village scene 2
"can be changed" yeah
>1.4.2
I think it would be really funny if he hallucinates that keine/kosuzu or someone else is in the house, and marisa gets confused as to why he's talking to himself. Just an idea.
Also the bad scenes are anon doing shit and not other people, but I leave this one
>1.5.1
Maybe we will need to to change the road of liminality thing because I think this will be the only moment this location will appear, so the background will only be used once
>1.6.1
Just remember to not make her mention her situation with her family too much since we know almost nothing canon about it. Also I think it makes more sense for reimu to worry about anon than about marisa
>village day scene 4
What work?
>>307
>-Should Akyuu be the one visiting Anon, especially at first?
I think this is ok
>Akyuu and Keine's scolding of the MC over fretting with youkai might need to be tweaked, since we already have two non-youkai in the roster (Marisa and Chimata)
True
>when we currently have a grand total of 0 artists contributing.
Anon…
>ave a sorta post-credits scene with Keine, with her in a black void where she gives feedback to the player in an almost meta/fourth-wall breaking matter (not explicitly though). This could be a fun time to deliver some commentary on the route, and advice
Hmmm so you want to copy the ciel-sensei lessons from tsukihime? This could be interesting but I dont know

Very impressive anyan, this would make a great route and the village scenes are really good, thank you for your work

 

(more replies after this post shortly, Happy New Year officially! may we see blessings of progress aplenty from Kanako-sama & others alike)
>>282
i don’t believe i have too many criticisms for this path outline aside from the obvious changes to Marisa’s involvement which have already been pointed out. that only leaves the location of where you’d initially meet her to be sorted which the village, as you’ve written in that first scenario draft, fits for her fairly naturally (though that means the player would have the option to not leave the village from the start which might seem strange against the concept of wanting to explore beyond the walls, i suppose someone had to fill that role anyways. would you be able to consistently think of ways they’d meet in the village for those first four interactions?). the first two Acts can easily be fit into the opening days, the pacing/characterization feels responsible and luckily you now have that freedom to include a post-selection bad ending which i’m fond of when it comes to the antagonistic Megumu/MC ownership angle. seems like the obvious route to take if we’re talking corruption scenarios here, my only concern would be working out how many poor choices would be needed to land you in such a spot after you’ve been locked into her route with certainty. every option or just the majority? would the poor choices go on to affect future dialogues as well? these are just details i’d consider if that’s something you’ll follow through with.
>>301
as for this first draft, i like it! for not having an intro sequence to go off of you’ve still managed to capture our protagonist’s personality well and Chimata’s interactions put a very big smile on my face. i do think it’s a little funny a random vendor managed to get his hands on a fully functional MP3 player, not to mention what might happen when it starts to run out of batteries, but it’s a fun idea that makes Anon-kun stick out that much more and could potentially be referenced in other routes as well. the liminality of the early morning works very well for your setup there but definitely clashes with how i’ve structured some of the morning village scenes. i’d have to make appropriate changes per your other suggestions which i’ll get to in a second. overall good stuff, not sure if i’d be one to say anything about length considering how i write so really i’d just need to work around how early you’ve started her route if a decent chunk of that ends up finalized.
>>307
>Should Akyuu be the one visiting Anon, especially at first? She's a frail noble girl, and Anon is currently an impoverished commoner.
i suppose you do have a point there, the class difference was honestly something i didn’t give much thought to since i wanted at least one solo Akyuu visit though tried to set it up in a way that wouldn’t feel too forced. figured a villager starting to potentially go rouge would be enough cause for alarm. the minor nobility status could alleviate this a bit though i’d weigh more on the side of our MC’s family already having fallen from grace for the sake of still leaving something to be desired for their financial situation. i won’t be able to properly update my master doc over this any time soon as well so hopefully that won’t change much for any potential writers for now, it’s another interesting layer of depth sure but we’ll see if it even goes anywhere.
>For the morning and night scenes, it's best to avoid any time references (…) so that the routes can be very flexible with when they start and end.
i see what you mean, in hindsight i definitely could’ve left the smaller details a little less rigid for the sake of it being more guideline-like. i just wanted a decent chance to flesh out MC’s interactions with folks like Kosuzu via decent pacing though i could likely still pull that off without being overtly explicit with the time more often than otherwise (as funny as it might be to have certain morning village shenanigans possibly end up that early). it’ll be something i’ll try to focus on as i move from scene-to-scene with the writing process.
>Akyuu and Keine's scolding of the MC over fretting with youkai might need to be tweaked, since we already have two non-youkai in the roster
another good point i overlooked, i honestly tend to think of Youkai interactions more often than otherwise so that’s very much on me lol. i’ll definitely make the proper adjustments when the time comes.
>I think it's best to be very mindful of how much we use, especially when we currently have a grand total of 0 artists contributing
also valid…my ambition definitely got the better of me as i went on but it tends to when i start getting enthusiastic over certain ideas. i think what i’ll do is make some general trimmings/necessary edits as i tackle each chunk of the rough draft so it can work more as a loose WIP guideline for my writing than anything more regimented (which it already would’ve partially been anyways but i still expected to make changes as i went of course). i liked the idea of Aya coming in to Intrude! upon things but i can throw some of my babies out with the bathwater if i must.
>a sorta post-credits scene with Keine, with her in a black void where she gives feedback to the player in an almost meta/fourth-wall breaking matter (not explicitly though)
i’m a little torn on this, though only due to how comprehensive we’d need to be with the various Keine reactions & their implementation. certainly not impossible though and it would centralize her role in the story a bit more, it can be something i can test once i’ve written more legitimate in-game scripts and we can see how we feel about it then.
>Marisa is cool but also kinda sketchy in your route
another small bias of mine, i enjoy my slightly more morally flexible Marisa a fair bit but don’t want to go overboard with fanon of course. thanks for what you’ve said so far though! i’ll add what refinements i can to my notes and hopefully have most of the dialogue i need for Day 1 done within a few days…as long as life doesn’t put me in another chokehold :P

 

>>304
>>307
Looks like I'm gonna take longer than expected to take a shot at proofreading, I suddenly came down sick and I tend to stay sick for around a week. I hope that such a situation isn't the case this time but that is unlikely. Looks like I will have plenty of catching up to do when I return, so I look forward to that.

 

(the other replies, ended up falling asleep before posting this…might save any more big posts for when i got the intro/Day 1 stuff done. still need to give a decent update in the /jp/ thread too, surprised things have been fairly mellow there during this downtime so far)
>>303>>311
it’s good you’ve brought up a concept for the name as well since that’s something that’s been on my mind too. the J P lettering would be clever/the obvious joke to make and Japonaiserie works perfectly for that. i was going to suggest “pseudo-paradise/playground” since there’s the obvious risk of danger within various routes but “Touhou: Japonaiserie Patchwork” has a great ring to it imo. we could keep that as the new working title moving forward and if we don’t have any objections then that could be what we end up sticking with.
>>304>>314
take care with your recovery! as a sickly anon myself i understand the struggles of winter-season illness, just one of many ways this time of year has a habit of kicking people to the curb. luckily we don’t exactly have any sort of set deadline yet so you have the time.
>>283
>Is this all correct?
yep, as long as we don’t start reshuffling the overall timing then the 5 in-game route days are accurate. this does leave room for the days to be non-consecutive as well in the case of routes like Seija’s who might not even specifically end with the flower viewing festival but that is still correct overall.
>I'm still undecided about this, sorry.
you’re fine, though some player anons might not be too thrilled with the blatant exclusion of even implied H scenes. i do agree that good visuals would be a cornerstone for that anyways, not even in a strictly raunchy sense, so it’s alright with me if it’s something we only end up finalizing later.
>>312
>Sorry for the delay
you’re good, these things can happen.
>What if kosuzu is the one encouraging anon to leave?
not a bad idea, though that’d almost make me want to write the intro as more of a “Day 0” scenario. Anon-kun has the map from a friend, knows of the Flower Viewing from Keine but the final push only comes from Kosuzu in a sort of cumulative “Ah-Ha!” moment. this would also pivot the Day 3 Village Morning scene into its own event to kick things off, avoiding the worries i expressed over clashing time with some of those Village scenes and allowing for better adjustment as needed.
>I think it's better if he offers to help her instead
it could be funnier too if he offers to help while knowing how impaired he is, leading to Marisa offering some refreshments from a place of slight pity or guilt. not an overt sense of it mind you, just a small inclination of hers to at least show /some/ humility. i’ll try taking that angle to it instead then.
>I think it's a little strange that he becomes unconscious just being around toxic mushrooms, maybe he try to eat them?
i figured it’d be a combination of his worn-down physical state and him not being used to the forest flora/miasma that’d allow for an over-abundance of toxic mushrooms to do him in. it’d be one thing if he had greater background knowledge over FoM fungi like Marisa but he’d have no way of knowing which shrooms would be safe to pick outside of similar looks to ones he’s cooked with before, so him wanting to simply pick a lot for Marisa’s sake would ultimately be his downfall. if you really want me to then i can change it up but i’m going to stick with it for now and see what other people think.
>Since they happen in sequence, just enumerate then as the same scene
m’kay, it’ll help with consolidation at least.
>”can be changed" yeah
figured that’d stick out a little, i was wracking my brain wondering what’d be a good book for him to check out from Suzunaan but we can definitely think of something better.
>the bad scenes are anon doing shit and not other people, but I leave this one
thank you, just thought it’d be funny to have the comparison in cooking skills here since we know Marisa can be a bit of a dodgy chef by other people’s standards. i’ll definitely work in a ‘talking to someone that isn’t there’ moment.
>Maybe we will need to to change the road of liminality thing because I think this will be the only moment this location will appear
yeah that’s fair too, for that one i wanted to have a moment of Anon-kun being taken to a place he’s never been where Marisa could thrive and he could end up with some kind of sentimental item for their first ‘date’ but i can try and workshop a more common location for when the time comes.
>Just remember to not make her mention her situation with her family too much since we know almost nothing canon about it
yep, was planning on it but i’ll be sure to keep that in-mind.
>I think it makes more sense for reimu to worry about anon than about marisa
should’ve worded that better in the outline but i was also planning to have that be the case, Marisa is just the obvious connection between them is all.
>What work?
it’s not featured much in the outline (small regret since i could’ve better elaborated there) but i was trying to reference what meager fieldwork he does as a semi-consistent way to support himself. it won’t be a huge focus but he’d be at least a little aware of how he can’t keep spending every day not making sure he still has some kind of income/crop support which would be a mounting pressure as time goes on. figured he’d be able to afford these few days trying to explore & such but it’s a mostly anecdotal detail overall anyways.

thank you for sharing all that/saying as much, i was still a little worried over the Village scenes but glad my efforts are paying off. i’ll be moving ahead with the next phase of writing so my next big contribution here should be something akin to that Chimata scenario but with how i’d like to start Marisa’s route. after i catch up with the /jp/ thread anyways.

 

>>301
>>313
>MP3 player
fuck it’s a goddamn Walkman, gomen. i’m an idiot and just looked at the spoiler in the /jp/ thread, minor blunder. that makes so much more sense and i retract what i said about it seeming funny. that style of music is perfect for the thing and, on the subject of that post, having Chima-sama’s market be more prominent in her own route makes sense as well. in that case we can keep any possible references to it in other routes to a minimum.

 

If you guys agree with the font size and line spacing size, this will be the max size of a page, so you should not make a page longer than that
Here is the text for reference:

Lorem ipsum dolor sit amet, consectetur adipiscing elit. Sed at mauris tempor magna molestie lacinia. Curabitur ac mi arcu. Duis nec sapien consequat, tristique arcu a, finibus dolor. Suspendisse in magna nisl. Donec viverra tristique orci. Mauris placerat congue consectetur. Mauris non urna velit. Quisque sollicitudin scelerisque nisi nec imperdiet. Sed eros ligula, euismod non diam a, sagittis faucibus dolor. Morbi non tortor turpis. Aenean vel feugiat nisl, tempus molestie dolor. Pellentesque habitant morbi tristique senectus et netus et malesuada fames ac turpis egestas. Donec pellentesque lacus sed sapien accumsan cursus. Aenean tellus metus, dictum iaculis nunc sed, sagittis fermentum felis. Pellentesque ut cursus dolor, sed consectetur risus. Phasellus tempus sodales tortor, sed hendrerit nulla elementum ac. Nam finibus gravida elit quis fringilla. Fusce ut posuere est. Vestibulum ante ipsum primis in faucibus orci luctus et ultrices posuere cubilia curae; Ut augue tortor, bibendum id gravida ac, iaculis nec eros. Aliquam

>>316
anyan I think it's time to you give me a email….. (only if you want, but I think it would be better for coordinate some things)

 

>>307
>so that the routes can be very flexible with when they start and end.
I forgot to say this before but there is a specific location and time that you should start in the writing guide, I forgot to say when it will end so it's [Anon's House, night/evening]

 

>>317
alright, though i’d feel more comfortable if you provided an email i could reach out to here. i do have an alt email to use but i’d like to keep it fairly private if i can help it, plus it could be a decent reference for anyone else that’d get more closely involved in the future.
that looks good in terms of page length though, at least to me. can’t imagine i’d have too many consecutive walls of text so i don’t think i’ll run into any problems there.
>>318
duly noted. i’ll still try and keep things a little less specific though in case we have more early-morning scenario ideas, if i need to change things further when text starts rolling out then you can let me know.

 

I figured I'd reread Wild and Horned Hermit soon, after I do I might as well try and come up with some kind of plotline-storyboard for Kasen.

 

>>320
Lewd pink! Lewd pink! Lewd pink!

 

>>319
bigflipflops1914@gmail.com

 

Something I've been thinking about (and strictly thinking, this isn't a hill I want to die on), but for some characters, it'll be rather hard to justify having them leave their usual haunts, but also hard to justify our protagonist getting there. (Examples being the Lunar Capital, or Former Hell). Do you think it'd be worthwhile if our MC had some little McGuffin to help him travel around Gensokyo, or deal with youkai? It could be used to justify our MC going to places regular humans like him normally can't, and could even extend to explaining other things. (For example, it might have some fate bullshit tied to it, explaining why the MC is suddenly bumping into all the important people of Gensokyo despite not knowing any of them the day before. It could also have a time limit, justifying why the MC has such a short time to hurry, once he loses the device/it expires/it breaks/Akyuu or Reimu confiscate it/etc there goes his best shot of getting a girlfriend).

Is this something worth pursuing? The pros are allowing for more flexibility for the MC to go places, providing nice magic explanations for oddities in our story, and establishing more urgency for our MC to get laid. Cons would be adding a bit more convoluted to the story, having it be something each route has to deal with (could be written around by the MC just deeming it risky and shady, and only using it when he needs to for traveling, and maybe adding some extra rules so it can't be abused, like it only working once per day, and only to a specific location and back again.)

 

>>323
I recall that in the most recent game, Nazrin actually travels to hell using a jewel. You could construct a scenario for a 2hu based on finding a similar jewel that throws you off somewhere. I think Seiran's story was similar in the game.

 


 

>>320
excellent…best of luck to you with that! happy to see someone finally stepping up for the pink.
>>323
i have been wondering how to best go about justifying visiting some of the more out-there locations myself, ever since i first started compiling potential characters, though it’d still want to stick to the format of selecting specific areas on the map if possible which i assume will be locked to the surface. if certain character writers would like to take the McGuffin route then i’d suggest something along the lines of >>324 and having our MC stumble across some kind of item or trinket someplace that would unexpectedly transport him elsewhere. it’d stick to the idea of locations not always being obvious tells towards who you’d run into, allowing for greater subversion and letting our writers get a little more creative as you’ve said. maybe it’s an important item belonging to the girl in-question that’d she’d simply take back at the end of an unsuccessful series of encounters, or it’s something that does break if handled poorly/too hastily which also ends up barring you from that particular ‘hu. we could even have our MC own a trinket or two of his own that he’d try using for the first time on his own, or just maybe take a gamble on some stray path/cave that could be just as risky. there’s a few different ways we could solve these location dilemmas, it’s just a matter of each writer deciding what might work best overall on a case-by-case basis. not sure if we should take the ‘Fate’ route to things since we already got the Flower Viewing as our underlying plot but, like you also said, these are just ideas for now. if the execution of any of them turns out to be too jarring then i’m sure that much would be obvious to those who try if not the rest of us.

 

Chimata anon I was wondering if it's possible to you change the location of [Human Village, Shopping District] to something else outside the village

 

>>327
Chimata being met regularly in a village's shopping district seems like a very straightforward place. The way we have it set up with the MC meeting each girl in the same location every time, I can't think of any logical place else for Chimata to be. And even if I did change the location, it would necessitate an entire rewrite of the scene, since it goes from "Human wandering around the village while its still dark in the morning (weird)" to "Human wandering outside the village while its still dark in the morning (dumb and suicidal)".

What reason is there to change it?

 

>>328
Because of the main plot which involves anon leaving the village

 

>>329
Maybe she could be in road of liminality? I dont know if this makes sense because I dont know much about chimata

 

>>329
>>330
The Road of Liminality is really fucking far from the Human Village.

Making the human village, one of the larger locations that is filled with characters off limits for arbitrary reasons would be a huge mistake. Many characters are here and it's easy to explain why the MC is there, he can easily walk to whatever area there is there. Trading that away for some minor thematic cohesion is not worth it.

It can easily be written around by more emphasizing the MC wanting to come out of his comfort zone and daily routine, as opposed to specifically leaving the human village, which accomplishes the same thing (willing to explore his surroundings and put himself out there with strange people). Hell, in my section, the first meeting was even written as the MC just preparing to start his day and accidentally bumping into Chimata.

 


 

But you need to change the first section to fit the writing guide
>>276
>you should start the day in the moment after anon-kun makes the choice on the map, in [Village gate, morning]
I will change [Village gate, morning] to [Outside of anon's house, morning]

 

>>333
What exactly needs to be added there? It seems to be that a simple [Click location on map screen] [Fade to black] [Route starts] should suffice plenty. If there's more, like the MC making a comment about the location he's heading to, that's fine I guess, but it's hard for me to write anything more specific until the generic all-route scene intermissions are done.

 

>>334
>like the MC making a comment about the location he's heading to
Just this

 

>>330
I'm not really involved in the Chimata conversation but the second best place to meet any character that's not usually seen in the Human Village or has any reason to show up there (someone like Suika, Kasen, Miyoi, Mamizou, Aya or even Reisen can show up there) is either the Moriya Shrine or Myouren Temple, both places near the Human Village via transport or otherwise and where youkai or gods could be somewhat friendlier.
Moriya seems somewhat fitting for Chimata given that it's on Youkai Mountain where she originally dealt with Megumu.

 

>>336
Also I'd reckon they could also show up at the Hakurei Shrine. We see in WaHH when Reimu holds her stupid money schemes that a lot of third parties show up to sell shit. Even Cirno of all characters does at one point.

 

>>337
>We see in WaHH when Reimu holds her stupid money schemes that a lot of third parties show up to sell shit
And in Sangousei.

These markets need barely an excuse to pop up like daisies in canon, so it's not unreasonable to make up an event optionally related to the flower viewing and Gensokyo's conmen, swindlers, and marketeers will come setup shop.

 

Updates:
-Added log system
-Added music system
-The choices are now much easier to make

 

Is there any characters people are interested in seeing but the current writers are unwilling or do not want to write?
I would like to contribute as I have a lot of free time currently but I am not very experienced in writing and do not have a preference as what character to write about.

 

>>340
I know there has been a lot of interest in Rika lately and she would be a good PC-98 representative
https://boards.4chan.org/jp/thread/48355115
However she has little material to go on so you will likely have to headcanon/extrapolate

 

-Added backgrounds system

 

You guys should insert ZUN into the VN and allow the player to beat him for his crimes.

 

>>343
anon what the fuck are you talking about

 

-Added sprites system
-Added option to switch between full screen and window mode
-Added option to change opacity of the text box

 

>>345
finally i can introduce the savages of gensokyo to the wonders of democracy

 

fimagin you are disappointing me

 

>>347
he is probably having a nap

 

>>347
>>348
my bad i was installing windows

 

>>349
my dude please make sure your computer isn't, you know, fucked already

https://www.youtube.com/watch?v=ssTIx0qm2to

 

>>350
lol
windows 98 gets basically zero exploits these days since it got mass upgraded to xp and those systems had a much longer timeframe of use

 

>>345
Exciting to see the engine itself being assembled, thank you for your hard work!

The /jp/ thread is about to die, once it does I think it'd be nice to make a new one once we have a few things of note to show (that is, more engine updates and a bit more concrete writings to show).

For planning, thoughts on having a google docs or something that can compile everything we have so far, and provide a quick source to show what's being made, what's to be made, priority of assets, and so on? It'd also be nice to have a head count of who's working on routes.

 

>>352
Continuing on this, we can break down all of our asset types into four categories; Programming, Writing, Music/Sound, and Art. From there, each asset can be assigned one of the following priorities;

-High Priority [Content which needs to be done and is impeding development or finalization elsewhere]

-Normal Priority [Content which is needed]

-Low Priority [Content which will be needed, but is not being actively sought out at the moment]

-Very Low Priority [Content which would be nice to have as polish, but is not needed. Content in this tier should not be expected to be raised in priority]

Of our current goals, we want to get a demo out as soon as we can to serve as a proof-of-concept. Art and music don't necessarily need to be done for it, but the engine itself and the first half of a character's route are. Thankfully, the engine seems to be coming along nice.

[High Priority]
-Engine [Programming]
-Introduction [Writing]
-Day 1 Introduction [Writing]
-Day 2 Introduction [Writing]
-Day 3 Introduction [Writing]
-Day 4 Introduction [Writing]
-Character Route Day 1 x2 [Writing]
-Character Route Day 2 x2 [Writing]
-Character Route Day 3 x2 [Writing]
-Character Route Day 4 (w/x Act 1 Bad and Good End) x2 [Writing]

[Normal Priority]
-Day 5 Introduction [Writing]
-Day 6 Introduction [Writing]
-Day 7 Introduction [Writing]
-Day 8 Introduction [Writing]
-Day 5 No-Route Closing [Writing]
-Day 6 No-Route Closing [Writing]
-Day 7 No-Route Closing [Writing]
-Day 8 No-Route Closing [Writing]

This is absolutely not comprehensive, but hopefully it can give an idea of how I think we should be organizing and listing out everything that we need.

 

Alright. I would’ve liked to have this out sooner (or at least said something in the thread before it archived) but before I share any other thoughts, here:

https://pastebin.com/7BExFWBi

This is the Day 0 Game Intro and the opening text for Day 1 before the map selection. I tried to make it compatible with the Chima scenario that already exists but still went the route of Kosuzu being the final push our MC needed per OP’s suggestion. I decided to add a small choice selection that ultimately leads to the same outcome either way as a way to ease the player into how decisions will be formatted. They both just give slightly different characterization perspectives, though it caused the thing to be a bit longer than I anticipated and is partially the reason why I’ve yet to get Marisa’s Day 1 dialogue out there too.
The other reason is I’ll finally be moving to a place of my own tomorrow as well as starting a new job on the 20th thankfully, finalizing most of that & more has just taken up a good chunk of my time and will continue to once I’m a working stiff again. I should still be able get Marisa’s initial encounter out there before the 20th though so that won’t be too bad. Willing to trim things down or make changes based on any suggestions or criticisms so feel free to share what you’d like when you can for those still lurking.

 

>>354
Thank you for your hard work! I'll read through this when I can, I'm excited for it!

 

>>354
Worth making a new /jp/ thread with this?

 

>>356
I think we should build up a bit more writing stuff. If we could get a webm of any of these scenes (not the full thing, just a bit for the OP) in the VN engine >>345 that would help. Additionally, having a google doc showcasing everything that needs to be done and is being worked on (>>352 and >>353) will also help to show a visual representation of what's being worked on and what's needed.

A new /jp/ thread should be made when there's a nice showcase of content to show that the project is actually being worked on and is serious, as opposed to just being some ideasguy stuff.

 

Yeah, I want to do this. But we don't need more writing to make the /jp/ thread, I just want to use an edited version of the anyan stuff for that. But, I'm busy right now, and I don't think I'm the best person to do the editing so I would like if you guys could help with this

 

>>340
rika for sure, i just don’t know enough about tanks or military tech to feel comfortable fleshing her out. though, like >>341 said, you would have to take much of the characterization into your own hands anyways so it’s up to you if that’s who you’d want to stick with. not sure if we’ve seen much interest in any other PC98 characters besides maybe Yumemi, which is a shame since it’d be neat to have a writer for one of those girls but it’s not the end of the world.
besides her, i’d say Parsee and Sekibanki would be our other big picks without any designated writers but Parsee has the potentially higher standard of quality to reach so that’d be another confidence-centric pick. Banki would be nice to include imo but considering i already have two girls to flesh out it’d have to be from someone else.
if i have my information right, our current likely roster looks something like this:
- Marisa
- Ran
(^in my hands)
- Chimata
- Kasen
- Seija
(^from others)
meaning we’d need at least one more contributor when the time comes for more full-game routes or three more additions at most. that bridge will be crossed when we get there anyways though. also, speaking of Rika & the future, i noticed in the current Rika thread (and the last Yammy thread) that we seemed to have lost the interest of a few disparate anons when it comes to the structure of the story so far. it’s small potatoes in the long run, can’t please everyone obviously, guess i just feel bad for making something potentially lame. i try to hold myself to a standard of quality so outside criticism would definitely be vital when necessary. don’t exactly want to solely create for myself here.
>>343
that and the Atari 2600 port will be part of the April Fools 2026 update.
>>352
>thoughts on having a google docs or something that can compile everything we have so far, and provide a quick source to show what's being made, what's to be made, priority of assets, and so on?
ultimately i do think it’ll be necessary to have something along the lines of a google doc in order to gather everything we have & are working on + a presentable resource for the project, especially since that’s been one of the more common suggestions from others and there have been enough assets thrown around at this point. i’m just not in the best position to create that myself atm due to my lack of computer access. in totality with what exists across the threads so far, i believe we’d need:
- my current master text file summarizing game structure + features (needs some minor updating when i’m back on my PC)
- OP’s most recent writing guide & example image of how the branching paths work
- what currently exists in terms of writing (the intro + the outline i wrote & Chimata’s guideline + her first encounter)
- smaller things i’m likely forgetting atm
jumping from >>353 as well, that still seems to be a pretty solid checklist for what needs to be done at the bare minimum. i would also maybe suggest using that & my Marisa outline as a base for some kind of Excel spreadsheet we could use to check off & sort certain chunks as progress continues. the most i could do to contribute to that for now though is create a post not unlike that one to use as a base. if anyone else would be able to compile something along those lines more cohesively for the sake of the project then that would be excellent, i won’t be in any position for something like that until mid-to-late February most likely.
>>355
much appreciated! just take your time.
>>357
>A new /jp/ thread should be made when there's a nice showcase of content to show that the project is actually being worked on and is serious
i’m basically with you on this, partially why i’m trying to get Marisa’s first day stuff out before the 20th, but i’m still willing to wait & release an edited version of the intro per whatever feedback i eventually receive here. i wouldn’t be the one to start the thread up again anyways. i’d offer to go back & do some revisions to the intro myself but there are certain irl matters i have to prioritize and adding on that would likely further delay the initial Marisa dialogue so it might be a few more days before we see the start of the third thread for this.

 

I've gotten my IRL stuff mostly sorted out and should hopefully have some sort of contribution in the form of proofreading soon as long as nothing delays me. I have some ideas for a Seija route and will probably write it all out once some more progress is made on writing and I have a general idea of the writing style we are going for. Not sure how coherent this post is going to be because I desperately need coffee but I figured I should announce my return.

 

I want to apologize for not giving the feedback yet but I really can't right now

 

How are things going? Is this still alive? Any programming done yet?

 

>>354
-I think the first line should be removed because only outsiders and youkai call gensokyo a paradise
-For the time you can just say morning, afternoon, evening and night. This will be used just to change the background and sound (althought the morning and afternoon will probably be the same background)
-remove line 80
-remember the writing guide, do the dialogues like that
“Welcome to Suzunaan! I’ll be with you in just a moment.”
“Take your time."
Use the same page. Also when anon makes a comment about the dialogue put it in the same page too
-I'm against honorifics but let's see what the others think about it
-line 326: doesn't she call reimu "miss hakurei" or something like this? I dont remember now
-change hanami to flower viewing
-Put spaces after the "…"
Now the two big changes I propose:
-Make that anon already know kosuzu, not necessarily friends but he can be a regular or something. This would give her more reasons to do that 'speech'
-Change the writing style to a less formal one, this would improve the pacing and make us connect more with the characters

 

>>363
On the subject of honorifics, I used them this way when I was writing my part and I think they'll be the best, but the best way I feel to do it for this is to use English honorifics as Japanese ones. That is, -sama becomes lord/lady, -san becomes mr/ms, etc. Only close characters would drop the honorifics between each other, but otherwise they'd be used fairly frequently (in contrast to English where it's more common to drop them). This should help to convey that Japanese politeness inherent to the language.

In short just write them like Southern people I guess.

 

>>364
Where's your review I cant do this alone

 

>>301
>>360
Proofreading took longer than expected between some stuff happening and my realization that I know almost nothing about Chimata and thus must do research. I mainly suggested changes for readability, but otherwise the prose was great.

Suggested changes for readability:

Line 22
>… On my way there though, I noticed lots of glances and stares by everyone else.
Personally this made me slow down and reread the statement, I would phrase it as follows
>… However, along the way there I noticed many odd looks from others.

Line 25
>It wasn't something I had thought of at the time of purchasing it, but…
Would probably fit your style better as
>It didn't occur to me when I bought it, but…

Line 27
>And at annoyance…
I'm not sure if this is just some odd english phrase I have never encountered or an actual error so I will treat it as a strange phrase. It would likely feel more natural as
>And most annoyingly…

Line 30-32
>Considering all of those factors, I decided that it would be easier to only wear these at home, or when there were no other people around.
>The latter is easy to do, but a bit boring. Something about the music just screamed for me to listen to it somewhere more fitting. And my uninteresting abode just lacked the atmosphere to do it justice.
If I understand correctly, I'm pretty sure that 'latter' should be 'former'.

Line 35
>… and the ambiance of the village…
Minor detail, but while 'ambiance' is a perfectly acceptable way to write the word, the more popular form is 'ambience'. It was jarring enough for me that I had to google this.

Line 43
The word 'village' is used twice in the same sentence. Rather than
>…and I had full faith our village guards could handle…
I would suggest
>…and I had full faith that the guards could handle…

Line 65
>… I had allowed myself to…
Would probably read more naturally as
>… I allowed myself to…

Line 123
>…want my small talk to lead to waking up the village.
Sounds more natural to me as
>…want my small talk to wake the whole village.

Line 153-156
I would recommend replacing the transition to another page with a transition to another line.

Line 156
I would recommend removing the comma, but it isn't that important.

Line 228
>… items in Gensokyo from the outside world …
It feels a bit odd to specify that the items are in Gensokyo, that should be a given. I would rephrase it as
>… items from the outside world …

Line 307
>… looking at my hand holding the device …
Flows better as
>… looking at the device in my hand …

Line 400
>Chimata: "This anguish and pain…
"Anguish and pain" was stated at the end of the previous line, I would recommend changing to
>Chimata: "These negative emotions…

Line 431
>… held the item close to me, as I took note …
I recommend removing the comma, a pause breaks the flow here
also Line 431
>… period of early morning was ending, and giving way to …
I would recommend removing the "and" to make it
>… period of early morning was ending, giving way to …

Line 436
>This Chimata lady…
I feel like most people would use the word "That" instead of "This" given that Chimata left

Line 503
>… My concern currently was getting back home …
It feels odd to use the word "current" or "currently" when everything is written in past tense, I would recommend
>… My most pressing concern was returning home …


Potential grammatical errors:

Line 408
>Chimata stood with a grin wide …
Unless this is some sort of phrasing/dialect which I am unfamiliar with, I believe it should be
>Chimata stood with a wide grin …

Line 411
>… put my item to rest Lady Tenkyuu."
Needs a comma
>… put my item to rest, Lady Tenkyuu."

 

In the past few days I couldn't program but now I'll be able to get back to it
>>366
Thanks

 

>>362
it most certainly is still alive, just seems like many of us are stuck in the curse of having busy lives outside of this. for the time being i’m going to stop trying to set specific deadlines for myself unless i have the certainty of needing to take care of absolutely nothing else besides this. don’t want to disappoint with my ability to follow-through and it just gives my psyche more excuses to be unfair to myself.
as for a much-needed update on my part, i have all the writing up to the second day map selection completed but i would like to wait until i’ve incorporated the feedback i’ve gotten until i post anything fresh. over the next little while today i’ll be responding to what’s been said, making some tweaks to the intro, then reuploading an edit to that alongside the new dialogue i’ve written so we have something for the third /jp/ thread.
please continue to wait warmly during this season of chill!

 

>>363
alright, all those criticisms seemed pretty reasonable so i’ve gone ahead and made the appropriate adjustments with the following link:

https://pastebin.com/sYYrs01Q

took away the specific timestamps (though Chimata’s anon will likely have to do the same if that’s going to be universal here), adjusted the dialogue so each page is as full as it hopefully can be without going over the limit (i don’t mind if some lines have to be shuffled if i did end up overfilling some pages), westernized the honorifics per >>924’s suggestion (though i am a little sad we won’t be able to have an in-game Anon-kun because of that, just thought it’d be funny), made it so Anon-kun already had history with Suzunaan and tried my best to make the style feel more casual. i tend to get a little verbose at times so i’ll need to make sure i keep a cap on that from here on.
if anyone else would like to make any suggestions then just be sure to defer to that new link for the updated intro dialogue. thanks again for sharing your thoughts OP!
>>360
glad to see you’re still around! i was actually wondering if you were still alright when i had made that last big message. looking forward to seeing your ideas for Seija’s scenarios once i’ve gotten more dialogue out there, good on you for catching more than i did with Chimata’s initial encounter. i’m not always the best when it comes to constructive nitpicking, lol

and without further ado, here’s what i’ve got for Marisa’s initial encounter:

https://pastebin.com/YQhdKVLV

went back and made some minor tweaks to also hopefully have it feel more casual in lieu of what’s been said about my writing already, hence why it’s still taken me a few hours to post this. it is a little longer than the Chimata scenario but don’t let that pressure any of you potential writers into needing to match my density 1-to-1. it’s fine if i need to end up trimming some chunks down for the sake of expediency. y’all can just read through it when you can and share what you’d like when available, this should all be more than enough to start the next /jp/ thread though (at least when OP is ready for that i assume). i wouldn’t be the ideal anon to start it but once it gets going i’ll be sure to get a small post together containing all currently relevant info for the project. very happy to finally have this ready to go, starting to get a much better feel for how this’ll end up being paced overall.

 

>>369
oh yeah, i might’ve missed adding the spaces to a few ellipses used in the Marisa pastebin but it’s a pretty easy fix in-post. pretty sure that’s the only major hang up i’ve caught aside from any minor grammatical issues but even still.

 

>>365
I'm slowly working through everything, on top of juggling real life work obligations and preparing for a trip this weekend. Once that gets wrapped up I hope to have more time to devote to the VN.

I've also been trying to write Day 2 of the Chimata route but decided to scrap it after feeling like it just wasn't working. Maybe I can rework this into day 3 or 4, but it just wasn't working for me, so I need a new way to tackle Day 2. I'll post my latest version of it before I decided to restart it from an entirely new angle.
https://files.catbox.moe/l521p6.txt

Speaking of, >>335 I'll add those at the very end, once we've gotten the beginning day scenes all written if that's alright.

>>336
I think having Moriya be a place for Chimata to appear would be a bad idea. The route locations of Touhous should be intuitive. Anyone deciding to go to the Moriya Shrine is going to have 3 other Touhous they're expecting to see there presuming they're playing blind. Doing a bait and switch might leave people frustrated and disappointed. Also, Gensokyo only has so few locations. If I put Chimata in the Moriya Shrine and then some Anon decides to write a Kanako route, they either have to slap her in some other place (which is where her route will start for the first 4 days) or subdivide Moriya Shrine into like
"Moriya Shrine Main Temple" or something. That's what I did with the Human Village just so we could get as much mileage out of it as possible and it's thankfully big enough to justify doing that, but it'll be difficult to do that with other locales.

>>366
Thank you for the feedback! In regards to Chimata, I did my own writeup of how I felt about her character and the direction I wanted to go with her. 'll repost it here for convenience since it was last in the /jp/ thread. https://files.catbox.moe/mgtqnk.txt Prose has always been something I've been worried about, so thank you! These changes are a big help, I'll implement then during the polish phase. The only parts I'd note is that Line 27 is meant to go with the previous line (At best…, At worst…, At annoyance) which is why it's written as such. Also not sure about Line 400, I feel like Chimata repeating herself with verbose statements fits her well. However, if it reads clunky I don't mind changing it, it's not a hill I'll die on. Line 408 is just a slightly more interesting phrasing as is, it should be grammatically correct, just odd.

Thank you again for the changes! (Side note, once a google doc is set up all the feedback should be noted for it just to help keep things organized, I can easily see losing track of stuff in a thread).

>>369
I don't mind dropping timestamps if we're sure that's what we want to do. I think I'd prefer them but it really doesn't matter. Both have their pros and cons.

>it is a little longer than the Chimata scenario but don’t let that pressure any of you potential writers into needing to match my density 1-to-1

Do we have a recommended word count for each day? I wouldn't want any hard or narrow requirements since it'll just lead to either filler or cuts, but having a rough idea of where we should be aiming would be nice. I'm also curious what the average "runtime" is. That is, how long would it take on average to read a 5k word scene? That'd be a fun stat to have, and help us keep track of how each route is going.

>this should all be more than enough to start the next /jp/ thread though (at least when OP is ready for that i assume).

I can do a write-up, I've done plenty of news write-ups before. If the plan is to do it pretty soon, what's everything we want to highlight?

-Progress on custom VN engine (Latest mp4 is >>345 which is nice, if we could get it in a webm state that can be posted on 4chan it'd be perfect, unless there's some other new feature to highlight instead)
-Day 0 Write up 2nd draft
-Day 1 Marisa route draft
-Day 1 Chimata 2nd draft (if we post soon I'll make the changes recommended along with adding the tiny Chimata bully scene since tiny route choices got confirmed)
Anything I'm forgetting? Also, are we good with using the title Touhou - Japonaiserie Patchwork?

 

At the weekend I will be able to read all

 

>>333
also realized i still need to add the bit at the start where our MC makes a comment about the FoM before he heads out from his house (oops), so whenever i reupload the Day 1 dialogue after i get some necessary feedback i’ll be sure to make that one of the changes.
>>371
>I don't mind dropping timestamps if we're sure that's what we want to do.
>Both have their pros and cons.
i was fine with them during the scenarios themselves but i really could go either way myself, hence why i made the changes. just going off of how OP wants to do this as best i can.
>Do we have a recommended word count for each day?
that’s a good question actually, i don’t think that’s something we’ve officially established. judging from both of our initial scenarios, excluding one of the endings from each since the player would only experience one anyways, i’d say a good range for these would be anywhere from 3k to 5k words in length.
>I'm also curious what the average "runtime" is.
on that note: i timed myself with Marisa’s first scenario and it came to about 20 minutes, though i can be a fast reader. i’d say the sweet spot would be right around 25 minutes at most but that is just me mostly giving some leeway for assumption’s sake.
>I can do a write-up, I've done plenty of news write-ups before.
if you’d like to as soon as we’re ready then that’s fine, mine would’ve included all of that to showcase as well as other relevant details and would’ve gone something like this:

We have begun writing out the first few scenes & scenarios, the fruits of which can be viewed and commented on here:
- Day 0 Intro/Day 1 Opening: https://pastebin.com/sYYrs01Q
- Marisa Day 1 Scenario/Day 1 Closing/Day 2 Opening: https://pastebin.com/YQhdKVLV
- Chimata Day 1 Scenario: https://files.catbox.moe/jn1ivv.txt [the new link to the edited version will be put here instead if it’s ready by the time the thread will go up, same with the Marisa pastebin]
These can all be considered rough drafts and are freely open to criticism or further suggestions, so don’t be afraid to share your thoughts if you have the time & interest to and the appropriate adjustments can perhaps be made. We also have some basic outlines for both Marisa (plus the overall story) & Chimata which can be viewed here if anybody didn’t take a look at them last thread:
https://files.catbox.moe/m4cfxb.pdf
https://files.catbox.moe/7gofgk.txt
The engine itself has also progressed quite a bit and supports a good amount of the features we are hoping to implement. An example of it in action can be viewed here: https://wapchan.org/vnt/res/589.html#876
[note: that link and the accompanying sentence will only be included if the mp4 isnt embedded into the post on /jp/ already, pretty sure the site allows support for mp4s now too so converting it to a webm file shouldnt be an issue]
There are a few minimal bugs to work out with it but we should otherwise begin testing out text & scenario implementation soon. If you would like to begin hashing out your own rough outlines for ‘hu interactions then feel free to run that by us here first before going on to corroborate your progress in the wapchan thread as well. Your base to go from, aside from other writings, will take the form of the following master text file of information (slight updates will eventually be needed as soon as I have PC access again) and accompanying writing guide + diagram of how the routes will be structured by the OP behind this:
https://files.catbox.moe/1day3n.txt
https://wapchan.org/vnt/res/589.html#713
Keep in mind that we are currently working with a confirmed roster of Marisa, Ran, Chimata, Seija and potentially Kasen as well. This means we will eventually need anywhere from 1 to 2 more more writers to volunteer taking the reigns over a specific ‘hu (or 2 to 3 depending on if we do actually have a confirmed KasenAnon or not). Music currently isn’t the highest priority as we’re in the writing & polishing stage but volunteers for individual character art via any willing /jp/ artist will eventually be considered. Right now we are currently using default placeholders but if anyone would like to collaborate via drawing necessary character expressions in the future then just let us know when the time comes. Individual expressions of style will be permitted so long as they are within a certain range of quality, but the don’t necessarily have to come off as overtly professional.
This is a non-profit we are individually undertaking between our own current IRL obligations on top of everything so development may be slow at times. Please exercise some patience with us if you can as progress continues for the foreseeable future. It would be much appreciated!
Future updates to come soon, basic questions over the state of things are also perfectly fine.

you can either synthesize what information you’d like from that or i’ll cut away what information you’ve already included when the time comes for posting. i don’t have the link to the previous thread’s archive on me right now but i assume whoever will get the next thread going will take care of that. either way, that should be just about everything we’d need aside from maybe an example of the edited intro taking place in-game.
>are we good with using the title Touhou - Japonaiserie Patchwork?
i’m definitely in favor of that title. if nothing better ends up suggested by anybody else then i don’t see why we can’t stick with it til the very end.

as for your scrapped Day 2 dialogue, i’ll take a proper look-through of that in a little while and share any thoughts i might have. do you already know what new direction you’re going to take for Chima’s second day or are you still hashing that out? just curious.

 

has anyone bothered with consulting the cripple porn devs?
seeing how they actually finished a project

 

>>374
Anon Katawa was over a decade ago, most people have moved on. A modern comparison would be Snoot Game. But regardless, what would you even want to ask them? The most relevant stuff would maybe be in regards to project organization. The nature of our VN is planned to be fairly different too, KS was a few girls with longer routes, SG was one girl with more focus on a longer narrative and different endings, and our project seems to be more focused on a wider selection of girls with a shorter story for each.

 

>>374
You can ask them but this project has little to do with that outside of a loose association to 4chan in both cases (KS moved off of 4chan fairly quickly just like we did)
If anything we should reach out to /vn/ or /07/th since those guys could contribute to the project a lot more

 

>>376
>/07/th could contribute to the project a lot more
I hope you're joking.

 

>>377
>opens the latest thread
I swear that general used to be good. Now it's just a literal circlejerks?

 

>>378
Who are you quoting?

 

>>375
>>376
look any game's postmortem. no matter how old the game 90% is still relevant today. GDC has a bunch recorded of old kino games.
a team that did a similar project in a similar format recruited from a similar userbase has a lot to teach us, probably mostly in boring shit like organization and delegation

 

>>371
reading what you’ve scrapped, i can see why your drive for this scenario fell through. i do agree it’d work better as a Day 3 or maybe even Day 4 event but the transition from the expository setup to the character interaction does feel a little stilted. it could flow more nicely if you better established that Anon-kun was actually recounting his day to Chimata before it became apparent through her ill-timed pun but it’s a moot point anyways if you’ve decided to move on from this idea all together. it has potential, as cliche as the never ending fetch quest might be for some, it’d just need to be retooled with better context and more natural pacing. where it was heading had me a little curious but i won’t say much more if you’ve decided you really are leaving the idea behind in the long run for now.
>>375
>>376
>>380
>probably mostly in boring shit like organization and delegation
it might be boring but any advice on anything that central to the eventual success of these kinds of projects could still prove highly useful for us overall. i don’t think i’m in the best position to do any kind of reaching out right now but if anyone else would like to try taking up those reigns and seeing what can be offered (by anyone reasonable, i tend to stay away from most non-2hu threads so i don’t have a great sense of perspective here) by the time the next /jp/ thread is up then by all means. progress has been decent enough so far given the circumstances but a little more central organization could do us some good. it’s still far too early to have any sort of dedicated site to this obviously but, on the subject of organizing, OP believes it’s still too early to put together something like a Google Doc so having any other kind of second opinion with those topics might be our best bet for now.
>>372
hope things are going well on your end btw! looking forward to any feedback but i’ve also started writing the Day 2 scenario just fyi

 

I am still alive, but I had some problems

 

org and delegation and shit is like plumbing
it sucks and it's no fun, but you REALLY WANT to do it right the first time

 

>>383
I'd be willing to reach out to the KS devs but realistically speaking the best way forward would be to coordinate on some kind of chat service where progress could be shared more closely (IRC/discord/matrix). This would also give a degree of oversight necessary for proper delegation (it stands that a poster on here could just leave and not show up or be impersonated). A good model to be follow would be that of the modern circle "ena project" which seems to have made a lot of progress on their original kinetic novel "Further Skies".
The development would still be open of course - it would just ease communication for those already committed to the project.

 

>discord
>discord
>DISCORD
>D I S C O R D

 

>>385
IRC hasn't got emojis and voice chat so it's unusable by modern generations. Also you have to setup an IRC server and that might be too much intellectual strain for modern engineers.

 

>>386
My big issue with IRC is that I can't just like scroll back up if I missed messages. And looking for a post from months ago is a pain in the ass compared to Discord.

But every company using Discord instead of official forums can have splinters shoved down their weiner.

 

>>387
>can't scroll
what are you running windows 95?
>looking for a post from months ago
feature, not a bug
if you want permanence use a website ffs. put that shit on neocities or a forum or something. chat is supposed to be ephemeral

 

>>388
Ephemeral discussions in a project that will require lots of collaboration between anonymous contributors seems like a bad idea.

 

>>389
This is why you have forums and mailing lists.
>anonymous users
In discord. Somebody stop my laugher

 

>>390
Presumably you're not putting your real name, age, dob, and ssn with your discord. And regardless I'm not really advocating for using Discord that much in the first place, I'm saying IRC is a pointless move for that reason.

 

>>391
>Presumably you're not putting your real name, age, dob, and ssn with your discord.
Presumably you're not putting your real number there, run it on a separate machine on a separate network firewalled by a PI and probably routed exclusively through tor? If you don't, please don't feed me with this drivel.
>I'm saying IRC is a pointless move for that reason.
This is not true. IRC is the one and only true real time chat. It does nothing except what it's supposed to do. If somebody makes IRC with images support and multi-paragraph messages it's going to rules them all for decades to come. XMPP has only shitty clients and thus is mostly pointless, XML turned out to be a bad idea or IDK.

 

>>391
>your real name, age, dob, and ssn with your discord
unironically, completely earnestly, if you're able to find wapchan and you STILL think that matters you may or may not be actually, literally retarded, but you ARE stupid enough to pass for a retard. that shit has been in the public record since snowden and manning.
mandating a permanent record of everything ever said and then implicitly demanding anons completely know and understand the orthodox before they contribute certainly fits the bill.
but here's something productive for you
look at the history of GNU and especially Hurd
now compare it to minix and linux
>>392
counter: >xmpp is good
give profanity a try. I think you can also use weechat et al. to access xmpp
As an aside all that minimum com/infosec you described for discord only triggers additional identity verification or refuses your connection altogether
>tor
yeah good fucking luck with that

 

>discord mentioned once
>thread goes entirely off topic
We're trying to make a VN here people

 

>>388
Let me rephrase for those with reading comprehension. If I join an IRC, I don't get to ever see messages that happened while I was offline, that's probably the biggest benefit Discord offers over it. Ephemeral chats are down there as one of the worst ideas for people doing any sort of collaborative work.

>>394
>We're trying to make a VN here people

Okay, I know this says Visual Novel but I misread that as UN due to the font so pic relevant

 

>>395
>Ephemeral chats are down there as one of the worst ideas for people doing any sort of collaborative work.
Forums/mailing lists. I can't take a developer seriously if he just uses discord. Developers who use discord tend to be the most incompetent out there.

 

>>384
as much as i'm not a fan of wanting Discord for this either, it's not like i have anything better to suggest besides a simple Google Doc or something similar. ena project does seem to be a good example of what we're going for here but maybe this'd be easier to finalize when we have a few more people.
also, if it’s any consolation, all the anyan messages have been from me so far. luckily that hasn’t become any sort of problem.
>>389
the above being said, you do have a decent point. we've been fortunate enough to have wapchan here so far as a fallback and there's always warosu but these could still present issues down the line on their own. there's at least been some email communication for now but that'll reach a point with other contributors as well eventually. then we’d have the necessity for something greater.
>>394
these things happen.
also, a minor update: turns out >>382 is just due to college exams and other personal issues of his. i’m unfortunately a little behind with Marisa’s Day 2 but, for now, OP's given me permission to get going with the next thread when i can plus i have full PC access again (finally)! i'll likely be using a slightly modified version of what's in >>373 and then the third /jp/ thread will be up sometime within the next few hours today (or maybe tomorrow depending on your time zone, point is i’m definitely getting the next thread up before bed tonight and the only major thing standing in my way from here on is essentially just work).
hope you all have been doing as well as you can.

 

>>395
How did anyone ever manage to finish a project before you could rate posts with an emoji???
>>396
This.
>>397
>Git is already invented, we simply need to know it exists!
I guess there are also wikis
ofc back in the >implying nostalgia
days a board was all that was needed to make miracles. never gonna forget when /v/ translated AA2 in like 3 days because HF was too busy circlejerking

 

You guys do know that you could use a chatroom without the discord botnet like Matrix right? It would help alleve most of the concerns with Discord itself.

 

matrix is mossadware xmpp better neighbors~ cant flipping use web client for irc (no sign up require)

 

You guys still don't have a git repo?
Has OP posted anything working yet?

 

Had not noticed it has been 10 (TEN) days since the post prior to mine, this project was dead from day 1.
Why did the idea guys not question OP?
He has larped for months and now thrown you away like trash.
All of those nights spent writing 2hu fanfic, hiding the shame behind you fake "rear", imageboard losers, woe you, for you will never get that time back nor will you ever be able to share the bliss that i feel as a result of being proven right, my investment in your project amounts to the couple of minutes it took me to write this post, yet, regardless i feel so good, i posses the eloquence to describe such a feeling but i click [New Reply] with the hope not to share it with you, but that you are dragged deep into misery and wallow in it until you wake up again to be confronted with yet another day of your pathetic lives, no more community project to look forward to, a futile period devoid of joy.(nice bait bro)

 

>>402
i get where you’re coming from here, though would’ve rather chalked up the lack of updates here to the new /jp/ thread existing (at least on my part, apologies for that). i may not be able to speak for everyone who’s wanted to give this an honest try but my participation is coming from a voluntary place of genuine enjoyment. trolling & larping accusations aside, i still wouldn’t consider what time i’ve put into this to have been wasted so far so if it really is some big ruse on the part of OP then that’s a damn shame but it’s no skin off my back in the end. there has been working footage of what’s been developed for the engine though so i’d consider going through all that development only as a jape to be a little far fetched, maybe that’s ignorant on my part either way but it’s not like i can justify all of OP’s actions here. i’m choosing to be more understanding of the various apparent circumstances at play with those involved, especially since this same claim could’ve been made during my own extended absence for instance, but that has a reasonable-enough limit if my patience ends up seriously tested. OP has expressed via email a desire to return to this when time should permit as such again so, until that point, i’ll remain as faithful as i need to be to keep some amount of progress going even if it is slow and if that really ends up all for naught then so be it. at least some of us here have still been honestly trying, i wouldn’t have engaged with the project so hard if i thought it was impossible.

speaking of OP, i’ve also been told that (for the time being until he gets back) i’ll be in charge of things like writing oversight and generally keeping things together so that what we’re working through right now will eventually be implementation-ready without needing his total constant approval over everything (essentially i really am a director of this now, lol). i’ll do my best to keep tabs on what’s to come in the coming weeks and other writers can defer to me for general questions if they’d like. i’m still doing what i can when i can myself, i’m just now in a slightly more important position with this due to circumstance and will try to act accordingly.

>>399
been meaning to say that honestly is news to me but i’m horribly inexperienced at putting together collective repositories for something like this (no experience with Matrix & such). if anyone would like to step up and take the reigns on that kind of further organization then, by all means, i’m all ears for anything better besides just some Google Doc if it’ll help communication/better organize what we have. content can still be made with or without something like that but, after a certain point, it may do us more good than otherwise.

 

LE MON

 

I am still here guys, anyan will take care of things in my absence

 

>>402
happy people don't need to write walls of text to convince others how happy they are lol

 

>>404
Someone write a route for this la creatura.

 

well since 4chan appears to have been temporarily placed into hyperstasis for now, i might as well make sure i post my recent progress so far here too. the above link contains a slightly edited version of the Day 2 dialogue i posted last week while the below link will lead to the Day 3 dialogue i just posted last night:
https://files.catbox.moe/uwyocd.txt
https://files.catbox.moe/580cfn.txt
i talked about this briefly over in the /jp/ thread but we now technically have all the openers for the first 4 days in rough draft form at the very least, you're all free to provide what feedback you'd like but i know some other writers were holding out for a little more of that between-route dialogue to be completed as well. hopefully this'll give you just what you need when the time is right for future contributions!
>>405
thanks for saying as much, i wanted to tell you this over in the /jp/ thread but good luck out there in the trenches and i genuinely hope you can make it through what you need to alright as time goes on
>>404>>407
little gooboo…how would a lemontene route even realistically go? you join her for a picnic out in the fields somewhere but then she forgot the drinks so you have to go on a small quest for them?
either way, i need to draw her more tbh…

 

now that i'm getting back into the swing of things with semi-consistent writing and i'm sorta at the forefront of this for the time being, i'm a little curious over getting a small headcount with any writers/contributors still hanging around. i know OP and Arimasuか are currently busy taking care of their own irl business while Kasen's anon is getting through an initial outline for her so i would mostly like to check in with >>371 (Chimata's patron) and make sure that anon is at least still somewhat present.
feel free to reply to this post at your earliest convenience if you can, if you aren't the Chima anon though you can still reply just to confirm that you haven't evaporated into the void quite yet. it'd be much appreciated and i hope the lot of you are doing as well as you can.
currently getting through Marisa's fourth day and the respective good/bad outcomes that'll stem from that, though this weekend is going to be pretty busy for me for a number of reasons so there might be a slight delay before i post that next contribution.

 

>>409
damn…well i'm still around at least. Chima's patron is apparently back at it according to a /jp/-side update so hopefully that comes though alright. next part from me will be posted over there sometime within the next two days.
hoping for the best for everyone else.

 

>>403
I have set up a matrix space for people more closely associated with the project. Ideally, I'd like to get development to be a bit more unified, since everything is disparate at the moment, and having a shared idea of what we need to work on can help us move closer towards a demo.
https://matrix.to/#/#touhou-jpvn:matrix.org

 

>>411
seems like a great idea! glad someone finally stepped up for this, thanks a bunch figamin. hopefully OP and the others can hop along in time, just sent you a message over Element about joining so feel free to check in whenever.

 

This project still looking for writers? Any specific areas that still need to be filled?

 

>>413
absolutely. with a few other key volunteers currently M.I.A. at the moment, we have a prime opening for anyone fresh & willing to follow-through to step up. technically, assuming the others do eventually come back with their routes in-tow, we still have up to 2 more slots to fill for our starting roster. i'm currently handling all the in-between route shenanigans, so a new character outline would be an excellent start if you'd like to contribute.
what did you have in mind? i'm willing to work together on anything else i've technically been shouldering on my own as well, aside from the girls i'm trying to write for. it's just a matter of good coordination from here really.

 

>>414
I was thinking of maybe Shinmyoumaru or if that's too much DDC representation then Yuugi.

 

>>415
>Shinmyoumaru
Inchling onahole…
In all seriousness that's a nice pick. There's not a whole lot of Shinmy love so it'd be interesting.
>Yuugi
The bigger problem is how MC gets to her. With the tone being for more grounded stories you're limited by where a villager could reasonably go. That said, there was a post in the /jp/ thread spitballing some ideas on how he could accidentally get there.
>If we employ the help of "convenient plot device" I could see a plot where he's out and about and a sinkhole claims him. He falls down, gets banged up and ends up in the underground. This leads to really any of the SA cast: Yams finds him in a tunnel or web cue arachnaphobe boyfriend fic, maybe he crashes into Yuugi's onsen and she cares for him, Orin spots what she thinks is a dead body and you can take your pick of any Chireiden 2hu, or maybe Parsee spots him drifting along the river below her bridge and fishes him out.
My point of view is as long as it looks plausible it doesn't matter so much if the hows and whys are a bit contrived or convenient. The reader's suspension of disbelief is pretty resilient. If you're going to do an asspull it better make sense.

 

>>415
there was a bit of talk in the initial thread over a Shinmy route so it'd certainly be an addition of interest for more than a few anons, inchling/smaller girl shenanigans aside. one of the biggest initial hurdles for her would be figuring out how MC runs into her but maybe that's just me. also, if there was a confirmed Banki route at this time then i think we'd be pushing it with the DDC inclusions but as things stand you're fine.
>Yuugi
like the other anon said, you'd have to get a bit creative with the approach here (the idea of our MC accidentally falling down a sinkhole is one i've toyed with mentally a few times now). as long as things don't feel too hamfisted then the writing should work out fairly decently.
personally, i'm more partial to Big Oni Girl myself due to personal tastes but since i'm currently overseeing character planning/additions anyways i'll leave the final call up to you. once you've settled on who you'd rather write for, then we could start hashing out some kind of outline.

 

>>416
>>417
Yeah given the more grounded setting I think me doing Shinmy makes more sense (and I like her more anyways). Regarding how you run into her I was thinking the MC could stumble across her being harassed by some belligerent animals in the outskirts of the village.

 

What happened with 4chan?

 

>>419
4chan got hacked by the sharty

 

tbqh it was deserved, but I hope it recovers. I'd hate to lose touch with most of the people I like on /jp/, seeing a community scattered to the winds is not a good feeling.
Good thing I have alternate modes of contact with a chunk of them against their knowledge or consent.

 

>>421
yeah i feel bad for the innocent boards but hopefully its a wake up call to hiro to actually give a shit about the site instead of jacking up passes

 

>>421
I just wanted to lurk today and check some overnight responses to my posts but the most annoying posters in the history of imageboards just had to put all this effort into making that impossible.

 

>>420
whelp, that explains it. so much for the update i wanted to make last night but i guess i didn’t get as much done as i would’ve liked to anyways…
now that we’re all here again though, how do you feel about an Inchling route OP? just curious

 

will the new friends help us?

 

I should hopefully actually be back now, just with less free time than I had previously hoped. Could someone link the most up to date versions of everything? I have a decent bit of time today to do some proofreading.
As for writing the Seija route, I will probably start that once I get a feel for the prose I should write with. I have some ideas for the story, but I don't want to decide on anything until I start writing.

 

>>425
i sure hope so. it’d be really funny if an event like 4chan imploding would be what marks the ball finally starting to get rolled for the other volunteers here though.
>>426
unfortunately i’m at work right now and won’t be able to get you what you need for another 5ish hours but i’ll reupload what i’ve written to post here when i can, it’s just good to have you back on board even if you still don’t have all the free time you’d like (i don’t either fwiw, otherwise i probably would’ve already started writing for Ran’s route by now lol).
hope those novels you were getting through weren’t too bad, i’ll be free to hash through more ideas when i can later as well.

 

If you ever decide to take an anthology approach, I have an idea for an Alice story that I'd never be able to make into a paneled doujin

 

Well if I things are gonna be like this then I'll better start getting back to writing soon. Just wish I got my employment contract first tho so I can stop feeling exhausted after my current hellish job

 

>>426
ok, just for cohesion's sake, here's nearly everything i've written for the thing thus far from the intro all the way up to my currently unfinished dialogue for Day 4. it might be a lot to get through so just take this at your own pace:
https://files.catbox.moe/4oeamw.txt
https://files.catbox.moe/njfg5r.txt
https://files.catbox.moe/uwyocd.txt
https://files.catbox.moe/580cfn.txt
https://files.catbox.moe/n4i93y.txt
since ChimataAnon's contributions have already been looked through, i'll refrain from reposting anything from him for now (most recent writings at the bottom-most link btw).
>>418
>MC could stumble across her being harassed by some belligerent animals in the outskirts of the village.
that could make for a really cute interaction if you can pull it off right, with either animals or maybe even especially wild youkai if you'd like. would it be typical of her to be exploring around there though? it's not a total deal breaker of course, it'd just have to be the main spot you'd keep meeting her from there until you're locked in with her successfully is all.
>>428
with the right kind of effort, it could even be turned into an entire Alice route. feel free to share if you'd like, though i can't say i'd be the one to start following through with it.
>>429
>so I can stop feeling exhausted after my current hellish job
most jobs nowadays are designed to leave you in this exact state, i stg…
hope you can fare well when it comes to jumping back in though, the Kasen route is one i'm starting to look forward to as well.

 

>>424
> Inchling route
How this would work?

 

>>431
mostly how you felt about Shinmy being a character in the first place but that's part of it too i suppose

 

>>432
I think it's a bit strange but what I think doesn't matter, If the writer can handle this well, that's fine

 

>>430
>would it be typical of her to be exploring around there though?
My understanding was that after DDC Shinmyoumaru hangs out at the Hakurei Shrine semi-frequently so maybe she's staying over in anticipation of the Flower Viewing and you meet her in some grove nearby. Might have to workshop that a bit though.
>>431
I figure there's three potential options
>Option 1, Shinmy is an inchling the whole time and it's played straight. Obviously precludes any normal kind of lewdness if we're doing that.
>Option 2 Shinmy is around the same height as other characters, probably the most reasonable option but does kind of take away a unique trait that some find appealing.
>Option 3, lots of switching between inchling and normal size with the mallet. Gives the most freedom writing-wise but is probably annoying if you're putting together scenes. And it's gonna inevitably look like size changing fetish stuff.

As for whether people even want a Shinmy route I'll leave that up to you all.

 

>>434
From a lorefren perspective I'm wondering how she'll be done since she and her dream self swapped places in AoCF and the whole plot thread never got resolved (thanks ZUN). Dream selves have… less than ideal personalities so you have a wildcard to write.

Of course you can ignore it. It's not well known lore by any means and unless you're a grimfren you're not going to care much. So long as the writer can write a decent character I have no objections, it'll be interesting to see what they do with her.

 

Hey, I have silently been reading about the game. I am interested and would like to test my hand at it, but I am an ESL and sort of noob at writing (I feel that is important) Just to test the waters: would anyone be interested in a Keiki, Koishi or Zanmu route? I know that is kinda random, but those are the three characters I have been writing lately, so I would have something to work with.
Godspeed.

 

>>436
I'd be interested in a Keiki or Koishi route. Zanmu is too new for me and I haven't really formed any opinions of her, but I won't tell you no since the only way for her to get new content and fans is to make fanworks of her. I also wouldn't worry about being an ESL or noobish at writing, formatting and grammar can be worked out in a second or third draft, and there's native speakers to help point out mistakes.
Some questions would be how would you intend our protagonist meet either of them, and in Keiki's case get over the barrier between mortal and divine? Koishi's whole gimmick is being unconscious and affecting your own unconsciousness and perceptions, so how much of that will play apart of your writing?

 

>>437
There should be a Zanmu route so you can navigate yuri love with Zanmu.

 

>>438
>>409
>i would mostly like to check in with >>371 (Chimata's patron) and make sure that anon is at least still somewhat present.
Hey, still here! I've just been busy with other 2hu stuff but I have been working on the Chimata route, please don't worry! I did post on the jaypee since I thought we had posted there for a bit and then checked back here when I remembered "oh yeah" since /jp/ is down.

>>438
Jesus did the yuri-autist move here?

 

Just found about this website and it's cool to see a VN project going somewhere. I was going to ask if I could help with the programming side of the project. But as I quickly read the thread, that part seem already covered. I don't know a lot about the Touhou lore so I can't really help with the writing. So, to all anons involved in this project, have fun!

 

>>435
>From a lorefren perspective I'm wondering how she'll be done since she and her dream self swapped places in AoCF and the whole plot thread never got resolved (thanks ZUN). Dream selves have… less than ideal personalities so you have a wildcard to write.
If I recall, dream selves eventually "acclimate" to being the real one and stop acting like a dream version.

 

>>434
>you meet her in some grove nearby.
>Might have to workshop that a bit though.
maybe you could even meet her in a place like the Spring Path. it could be a nice surprise to see her in a place like that since it isn't immediately obvious and is a decently-topical location settled between both the Shrine and the Village itself.
as for how to approach her size, i think her inclusion in any form will inherently carry with it that underlying tone of mild size play and having her stay as her typical small self gives a unique angle to the route imo. to me, Shinmy simply isn't Shinmy unless she's smol. maybe part of getting closer to her would involve her inevitably using the mallet to shrink you down but eventually you can learn to appreciate each other as you are normally.
i'm slightly indifferent to her inclusion overall but figured a little feedback anyways couldn't hurt.
>>441
nice post number there. maybe the dream-self inclusion can be more of a minor detail or something to feed into depending on how the writer would like to carry out the in-route corruption ending though that's just more spitballing.
>>436
glad to have you interested! i honestly haven't seen much genuine interest in a Zanmu route across the threads so far, so i would suggest either Keiki or Koishi. the Koish is likely going to be the more popular choice overall there but >>437 also has a good point when it comes to people needing to make more Zanmu content in the first place (as well as good advice in general).
if it helps you out in any way, here's the most updated version of the Masterdoc i've been keeping that ought to have all currently relevant information for anons in your position: https://files.catbox.moe/4zdqz7.txt
once you've decided who to go with, a small outline for how her route/interaction would play out would be in order and we can start working through some overall ideas/themes from there.
>>439
thanks for the update! we're all a little busy in our own ways so it's just good to see you chime in, good luck with what you're working through atm and feel free to join the Matrix instance if you'd like some more direct feedback from others aside from this thread.
as for myself, i'll hopefully be posting more progress for Marisa's Day 4 come tomorrow as long as tonight's shenanigans don't leave me too creatively winded. Happy Easter everyone!
>>440
thank you kindly~!

 

>>442
I am the Koishi/Zanmu/Keiki anon. I will read the link you posted, so thank you for that. Hopefully I can say something more definitive in a few days. Good luck with the Marisa route btw.

 

>>443
Any f/f in Zanmu?

 

>>443
thanks, been desperately trying to finish what i've been writing since i obviously missed my self-imposed 21st deadline but i don't have too much farther to go now really. gotta keep telling myself that a little progress each day is better than none at all…
also, as many of you are surely aware of by now, 4/jp/ is back online though the VN thread over there was unfortunately unable to be bumped back up in time before all the fresh threads from today kicked it off the board. i've been wanting to rework some of the information i included in the starting posts for that thread a little anyways, plus we have this brand new board to call home here (thanks admins), so what i'll do is start up a fresh one sometime this weekend once i've gotten through what i'd like to for Day 4 and rework those informational posts to hopefully be just a little less dense.
best of luck to any anons out there just getting started with further contributions and i'll be looking forward to seeing you all again in the next /jp/ thread (though i'll obviously still be crossposting updates and such here as well)

 

>>902
alright, first off: https://files.catbox.moe/ijl3oe.txt

there's everything i've been wanting to do for Day 4. i've decided to make the good/bad ends following this day separate just for the sake of not creating too many endless walls of text at once, but that link does include both choice outcomes just like any other entry so far. it might be a bit unpolished and i'm unsure if i landed everything for 1.4.2 just as i originally intended but that's how i've been wanting it to play out.
i was wondering if i should take a proper break from this or not after wrapping up the acceptance/rejection dialogue, just to recuperate and maybe spend more time on my own things for a little while, but here's something that could be more immediate: should i even try and bring the thread back right away? i did intend on brining it back tonight at first but i think people are still settling after the site hack, activity on 4/jp/ just seems a little dampened. this could give more time for others to catch up here if i don't, giving us more to come back with for a new thread proper but there's been increased interest here either way. if anyone wants to speak up over this or not go ahead, i may just decide one way or another on my own anyways if there isn't much consensus and there could be more to discuss with the subject.

 

>>1050
whenever you make a new 4/jp/ thread it may be helpful to make one on kissu as well since they've got an active touhou userbase and not all of their users regularly browse here

 

Is there a playable demo yet?

 


 

>>1186
unfortunately no, we're waiting on models for locations to be finished, some minor coding tweaks if they need to be made, and for the end of the Marisa route to finally arrive along with one other route (either by me with Ran or through someone else, preferably the latter but i'll still get that other route done eventually either way). i have been taking that break so i can work on my own projects for a little while but i would like to get back to writing this soon. especially with how far Marisa's route has come. if i'm the main one being waited on here though then i'll be sure to jump back into this as soon as i'm able.
>>1051
>it may be helpful to make one on kissu as well
i've been thinking about this since you made that post and i think i'd be pretty comfortable with managing a kissu thread as well for those over there that are interested. my only desire would still be to come back once we have some more substantial progress to show is all, wouldn't want to spread what we have too thin in case others still need time. having this be something that exists across multiple /jp/ instances would be neat but could hinder progress if it's done too soon.
>>1194
how have those models been coming along by-the-by? unless you've been focusing on other aspects, i was thinking about sending over another update email but there hasn't really been much to report anyhow so i figured talking here was alright too.

 

>>1217
The pace may be slow, but progress is being made

 

Here's a fumo taking a sip to pass the time.
This project is already about half a year old - but we all have our responsibilities in life, so don't feel pressured.

 

Hey, I am the Koishi/Keiki/Zanmu anon. Sorry for the radio silence.
After some thinking, I think I would like to try my hands at a Koishi route, and maybe talk about a Zanmu route later, if I found myself willing to go for it.
Were I to write a Koishi route, I think it would go something like this:
MC is walking the surroundings of the Youkai Mountain, maybe, where he starts to feel he is being looked at. After a while, Koishi appears in MC's field of vision, and asks where he is going. The conversation would drift off after that, and at the end she would confide to him that she needs some help. The reason being, she feels something weird in her chest she can quite describe, which appears to be loneliness. From then on, MC slowly befriends her (and maybe something more). There are some heartwarming, and some sad moments, which help cement the relationship. Maybe some short adventure to The Palace of the Earthly Spirits she takes him on. It should be a cathartic experience for the MC, but also for Koishi. I was thinking about a 3-day route.
I would write Koishi as somewhat childish, basing myself off her dialogues within SA, with some weird hints here and there to account for her unconscious mind. It should be a heartwarming interaction between two individuals somewhat out there who find each other.
I don't have the notes I wrote about my brainstorming, but this would be gist of it.

Questions: Do events need to correlate with present-day Gensokyo? I am not really interested in her being a well-known individual through Gensokyo, rather in her as she is in SA.

 

>>1306
I've been slacking since I first stsrted working on a draft, if only I didn'tchave work to eat most of my daytime…

 

>>1404
>Questions: Do events need to correlate with present-day Gensokyo?
No

 

>>1306
still good to know either way, thank you!
i'll post a more comprehensive update when i can but i would like to say for now that i'm just about done with that break and will be jumping back into this again shortly. focused on what i wanted to for a while and i'm pretty happy to be switching back to this as a main focus.
>>1404
a Koishi route along those lines does sound pretty cute. with that 3-day route idea however, do you mean either the first/last half of the routes will be that long (getting to know her vs. actually committing to her) or there will only be 3 days of interaction all together? just trying to make sure i understand is all, i can talk more about route details in a small while.

 

>>1547
Hey. So, yeah, I was thinking about a 3 day route in total. At the end of the first day, you would answer whether or not you want to become friends, and answering affirmatively would continue the route. On the second day, some drama takes place (Koishi cannot control herself, she plays too violently, or something along those lines), which gets resolved either then on on the third day. On the third, last day, you make ammends and so the friendship deepens and by the end, Koishi starts noticing she feels something new in her chest, that is, love, for Anon. Then the fabled koosh kiss, and you can go to the Flower Viewing event with her. I personally was not planning to have any sex scenes, because they clearly do not fit the setting.
Of course, you do have a whole game planned, so feel free to point anything that may be incongruous for the final result.

 

I think it would be good to post new 4/jp/ & kissu threads by now, it's been long enough since the last one

 

>>1669
I think it would be better to post a thread when I introduce the BGs

 

The absolute most important thing you need to know is that you must learn writing, since it's the only valuable thing is this cursed genre, and also it's a game about the thing that kept national socialism alive since 97, anyways, learn and re-pass everything about writing, ThatAnimeSnob and Doomentio being the best channels for that, and then you can start writing.

Something that can elevate your work even more is that it has a objective above sloppy coally mundane entertainment, like the only good VN in existence, Umineko, as it's duty to lean people to the path, the truth and the life is so good and effective it can cure atheism.

So those are the most important things for a story really, so good luck on your duty and God bless ya.

 

How are things going? Have you guys reached a point where music is starting to be necesary or are you still in the conceptual phase?

 

the touhous yearn for progress updates

 

Hello friends do you know lemma soft forums, you might get some help from them

 

Hello, I'm still doing the backgrounds, I will probably post more in the next days

 

I legit thought this project got canceled and ended because I couldn't find the thread anymore

I only just now saw the thread was moved to a different board

 

Update??

 

>>2367
Sorry I had some problems but I went back to work on the bgs yesterday

 


I know it's been a while guys but I'm trying as hard as I can with the little free time I have

 

>>2586
It's nice that progress is being made, even if it's gradual.
Do you think maybe you can make a repo with all the assets and work currently completed? Just to make it easier to follow along.

 

>>2586
I like this. Reminiscent of the cg backgrounds in older VNs.

 

>>2587
I'm thinking in doing this when I finish them all, I will post the BGs here too
>>2588
Yeah Im looking for this feel

 

is this still happening??

 

staying tuned

 

>>1925
+1 to this
I'm kinda mid at composing but I'd love to throw in a track or two, or offer mixing help if needed

Also lmao found this site from figamin's post, based captcha

 

>>3305
yeah
>>3438
It will take a while until it gets there

 

>>3305
I ATE them and turned them into PINK LEMONADE!!!

 

>>4321
here is my picture.



[Return][Go to top] Catalog [Post a Reply]
Delete Post [ ]

- miyakestyle + vichan -

All trademarks, copyrights, comments, and images on this page are owned by and are the responsibility of their respective parties.